HOME   LIST
‹–   –›

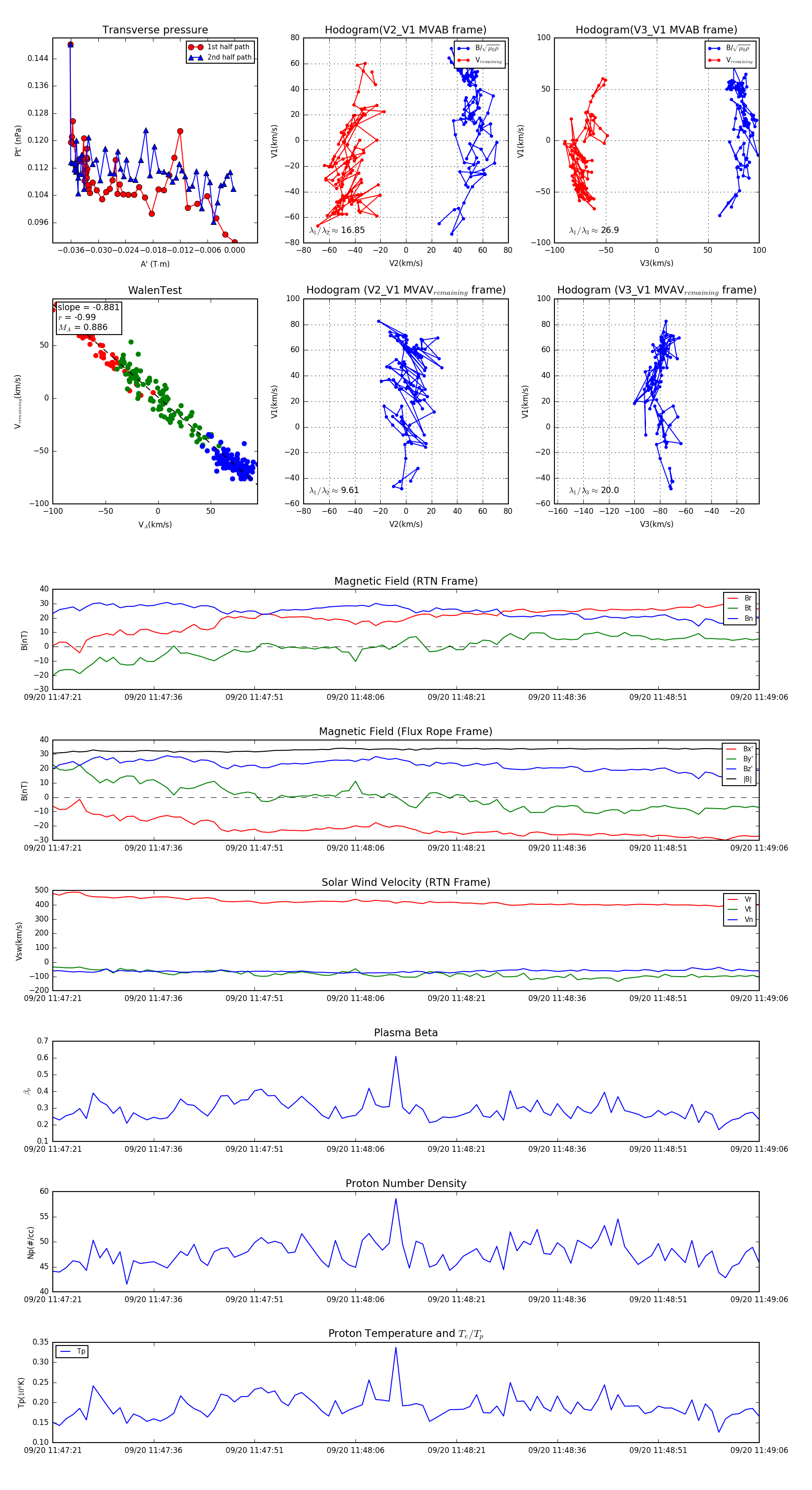
Flux Rope in 2023

Flux Rope Event 2023-09-20 11:47:21 ~ 2023-09-20 11:49:06 (106 seconds)


plot