HOME   LIST
‹–   –›

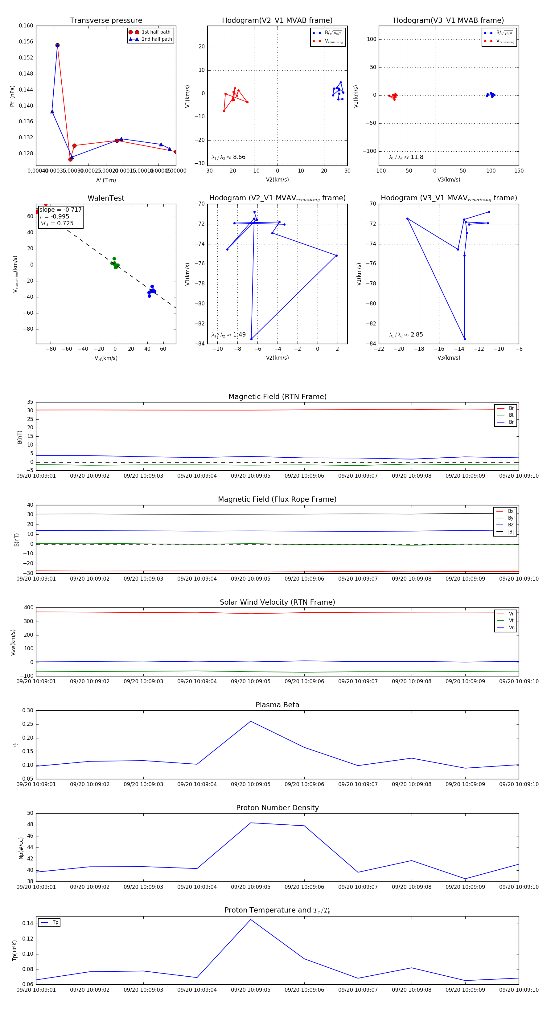
Flux Rope in 2023

Flux Rope Event 2023-09-20 10:09:01 ~ 2023-09-20 10:09:10 (10 seconds)


plot