HOME   LIST
‹–   –›

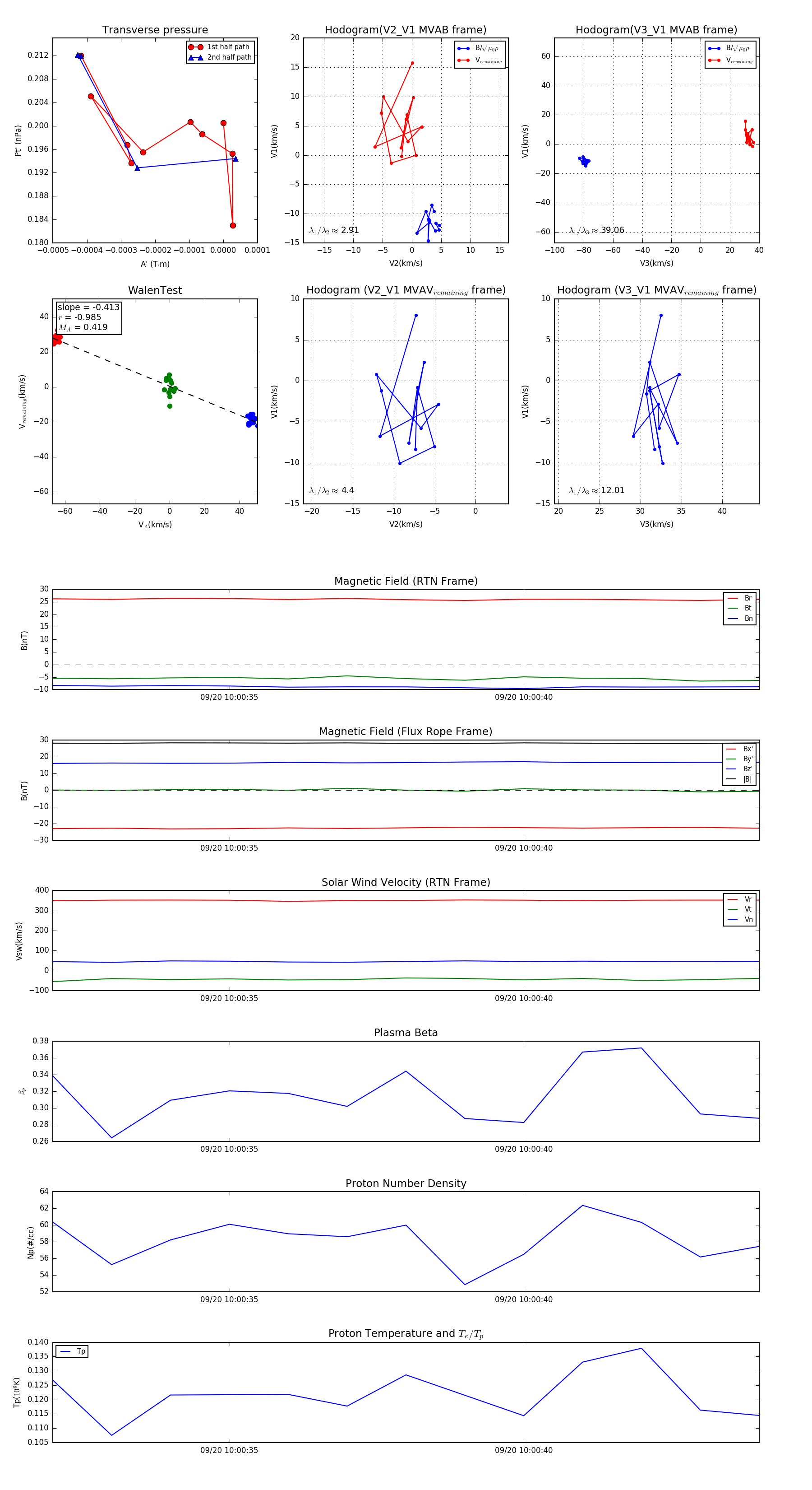
Flux Rope in 2023

Flux Rope Event 2023-09-20 10:00:32 ~ 2023-09-20 10:00:44 (13 seconds)


plot