HOME   LIST
‹–   –›

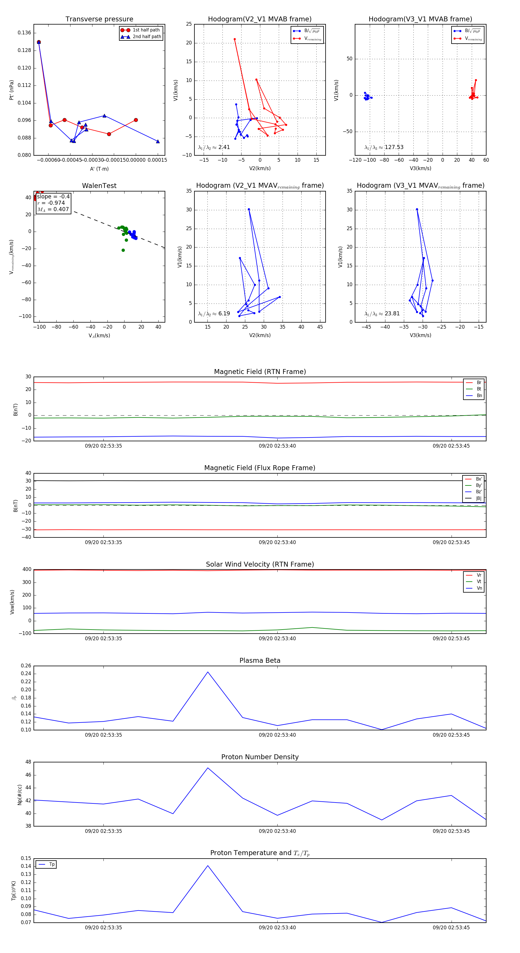
Flux Rope in 2023

Flux Rope Event 2023-09-20 02:53:33 ~ 2023-09-20 02:53:46 (14 seconds)


plot