HOME   LIST
‹–   –›

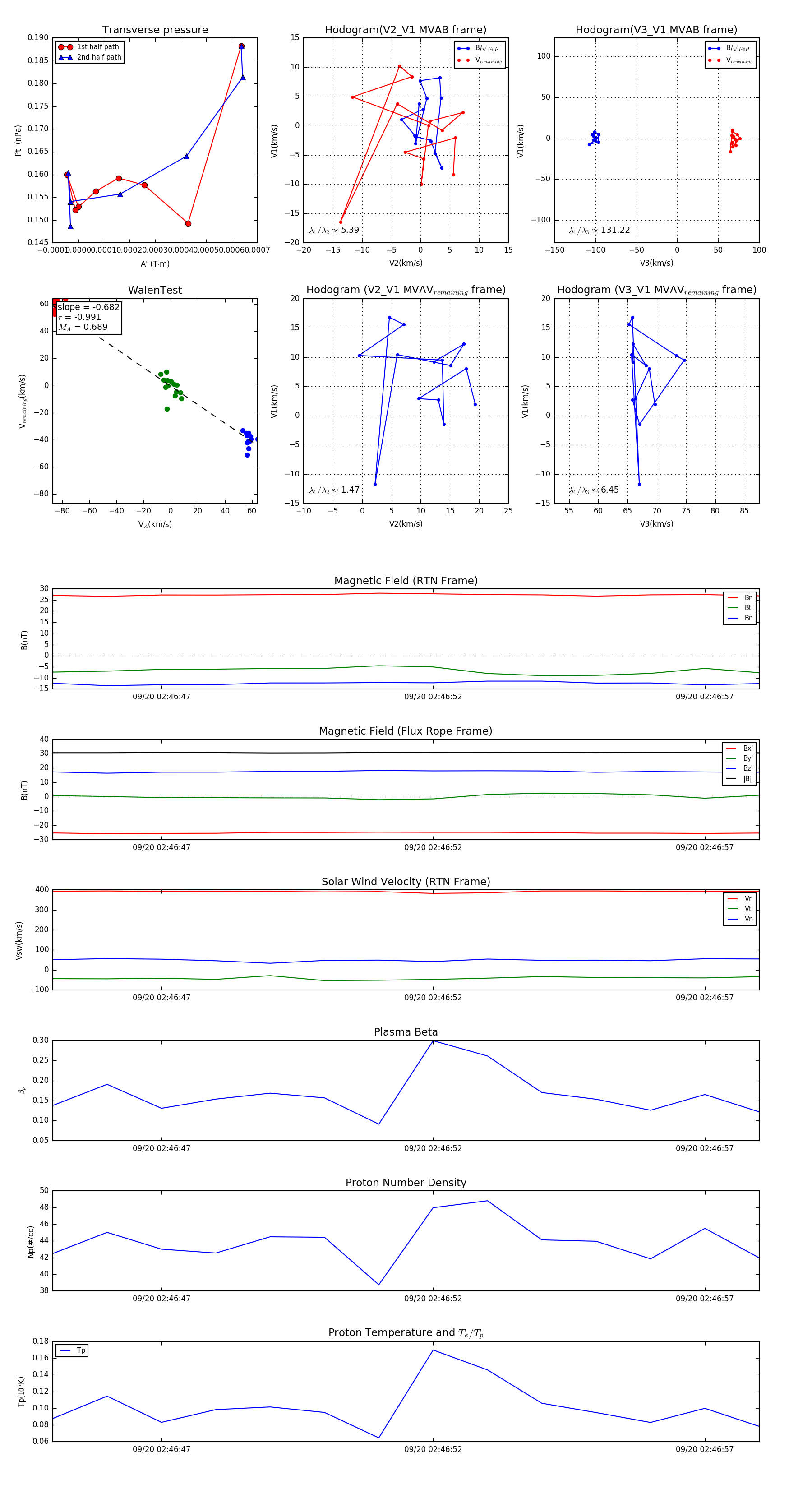
Flux Rope in 2023

Flux Rope Event 2023-09-20 02:46:45 ~ 2023-09-20 02:46:58 (14 seconds)


plot