HOME   LIST
‹–   –›

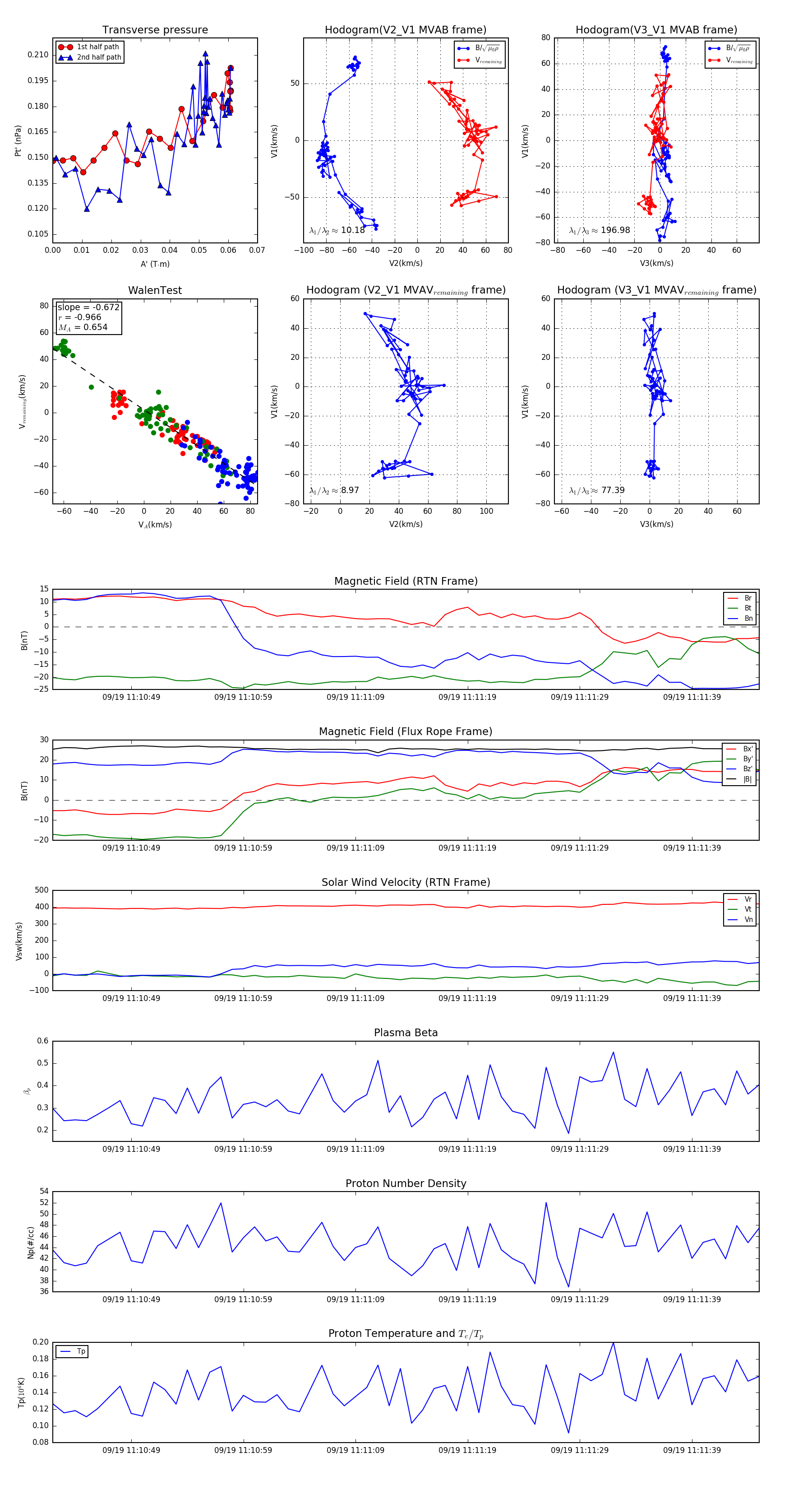
Flux Rope in 2023

Flux Rope Event 2023-09-19 11:10:42 ~ 2023-09-19 11:11:45 (64 seconds)


plot