HOME   LIST
‹–   –›

Flux Rope in 2023

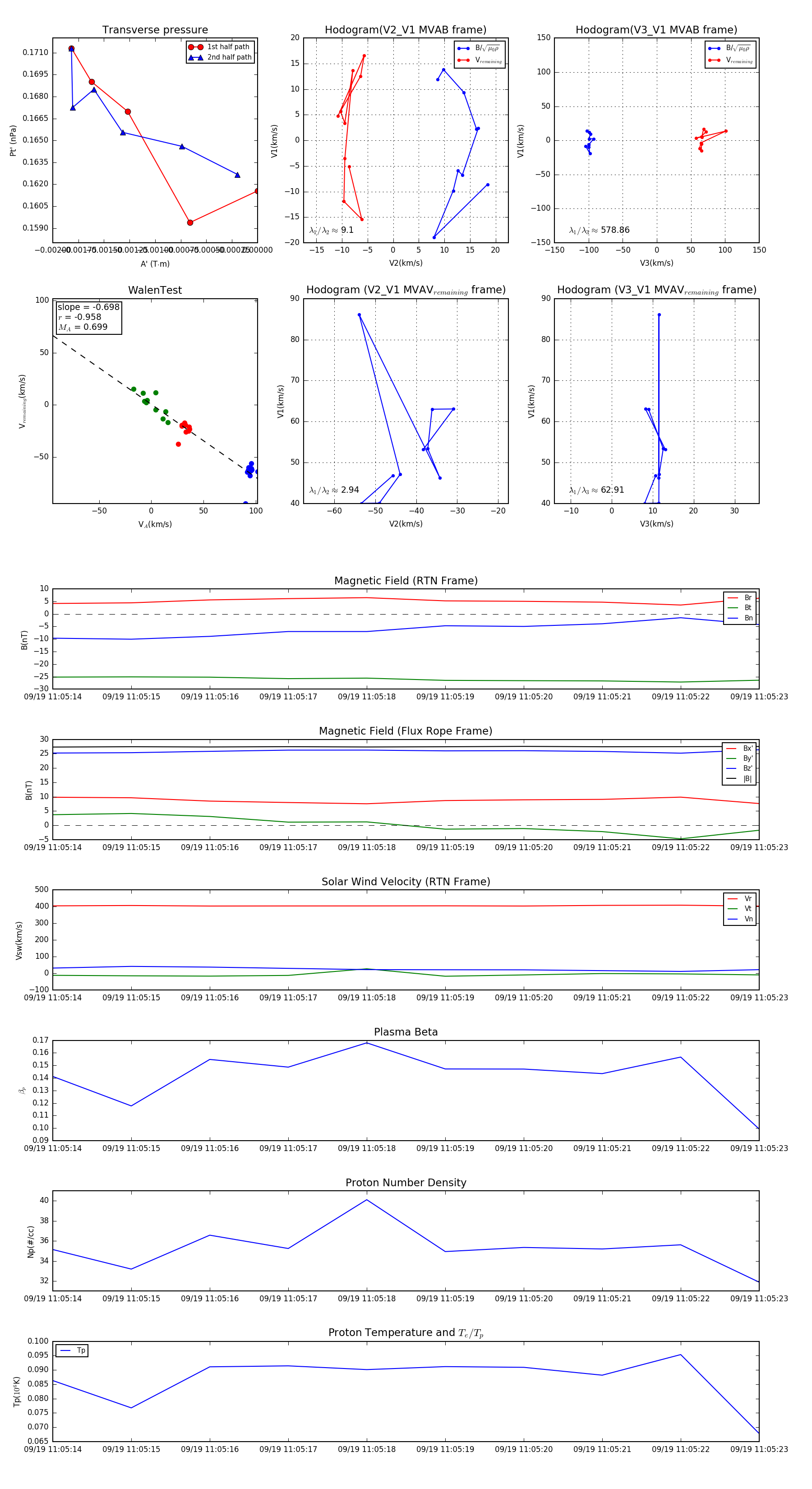
Flux Rope Event 2023-09-19 11:05:14 ~ 2023-09-19 11:05:23 (10 seconds)


plot