HOME   LIST
‹–   –›

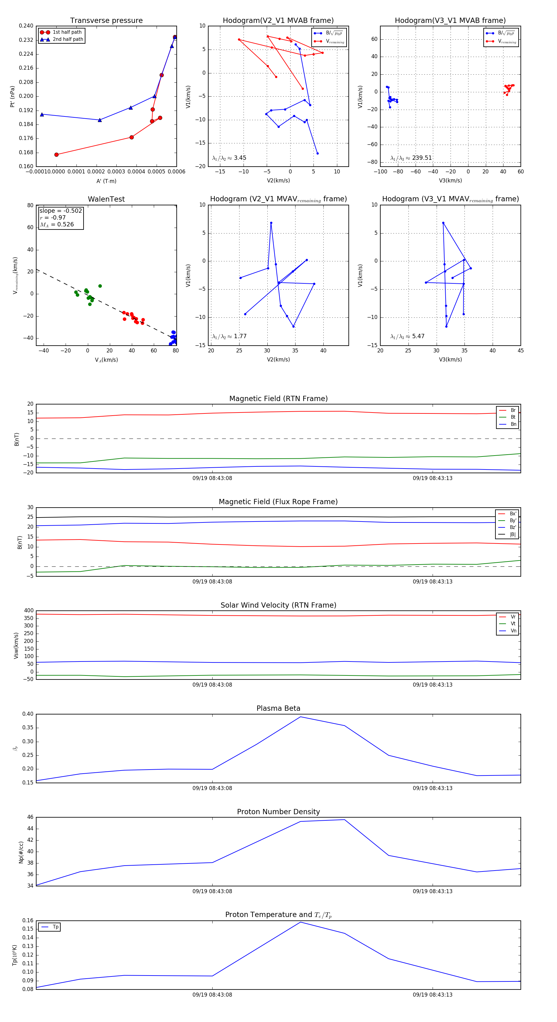
Flux Rope in 2023

Flux Rope Event 2023-09-19 08:43:04 ~ 2023-09-19 08:43:15 (12 seconds)


plot