HOME   LIST
‹–   –›

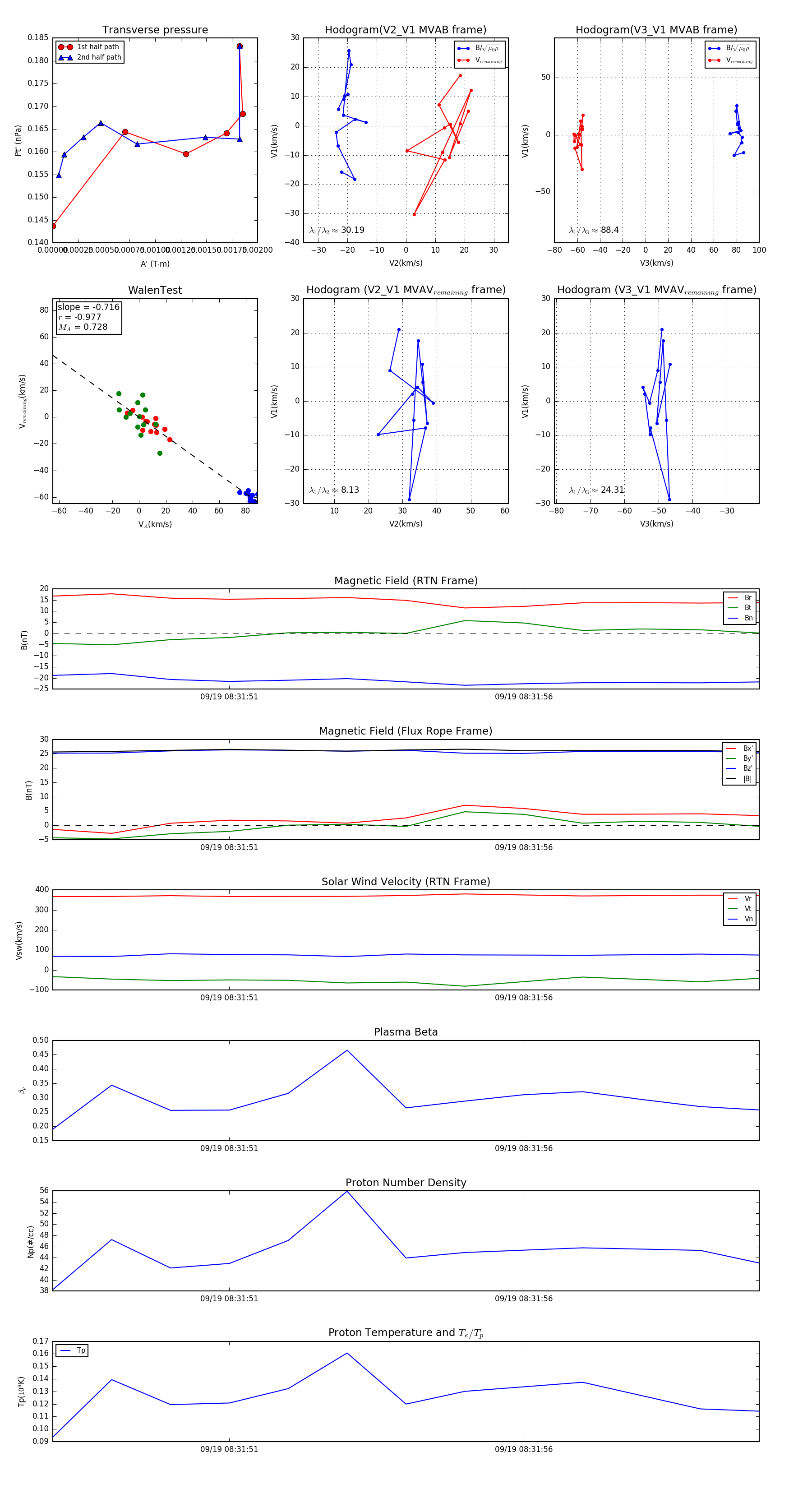
Flux Rope in 2023

Flux Rope Event 2023-09-19 08:31:48 ~ 2023-09-19 08:32:00 (13 seconds)


plot