HOME   LIST
‹–   –›

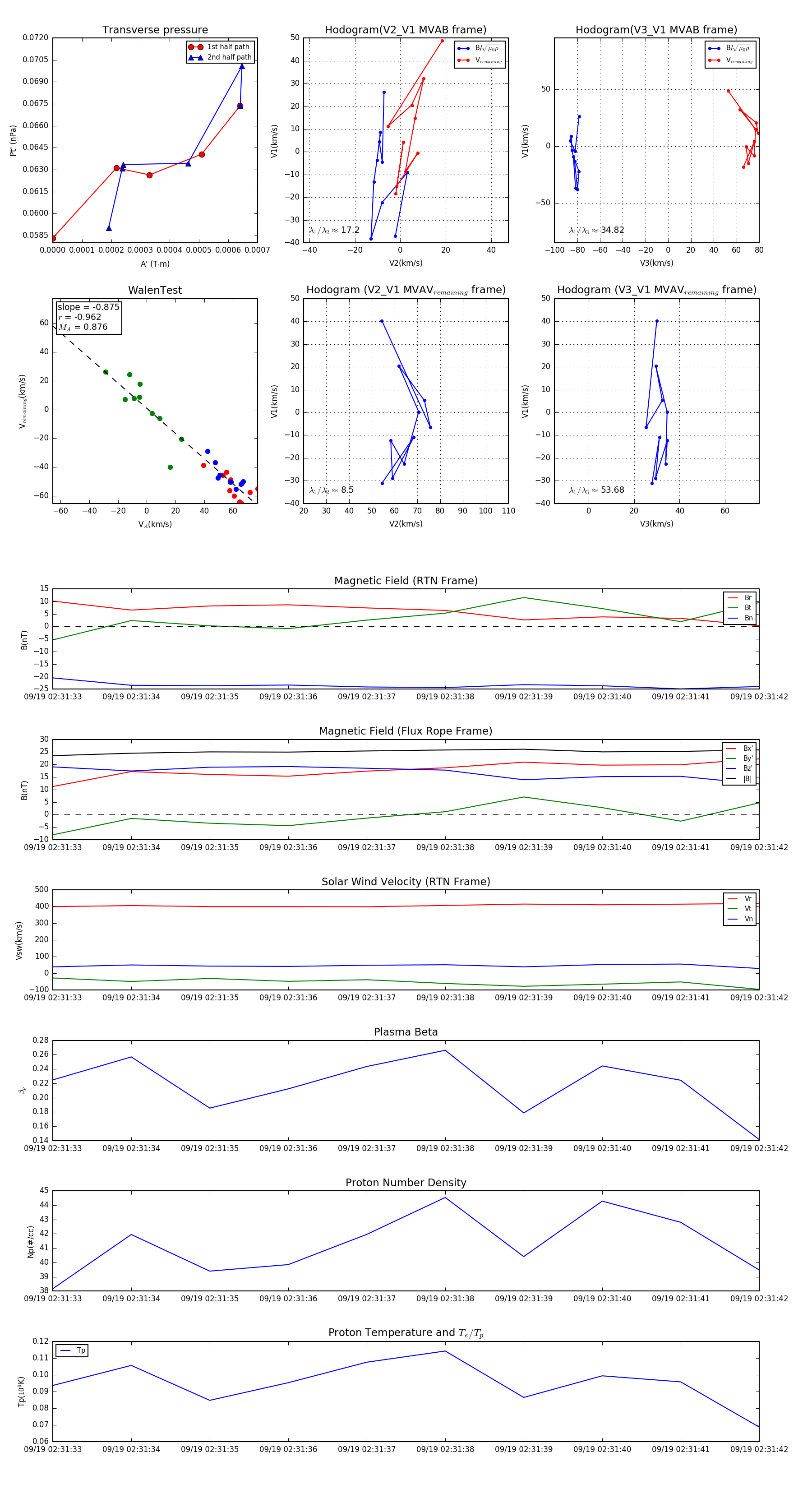
Flux Rope in 2023

Flux Rope Event 2023-09-19 02:31:33 ~ 2023-09-19 02:31:42 (10 seconds)


plot