HOME   LIST
‹–   –›

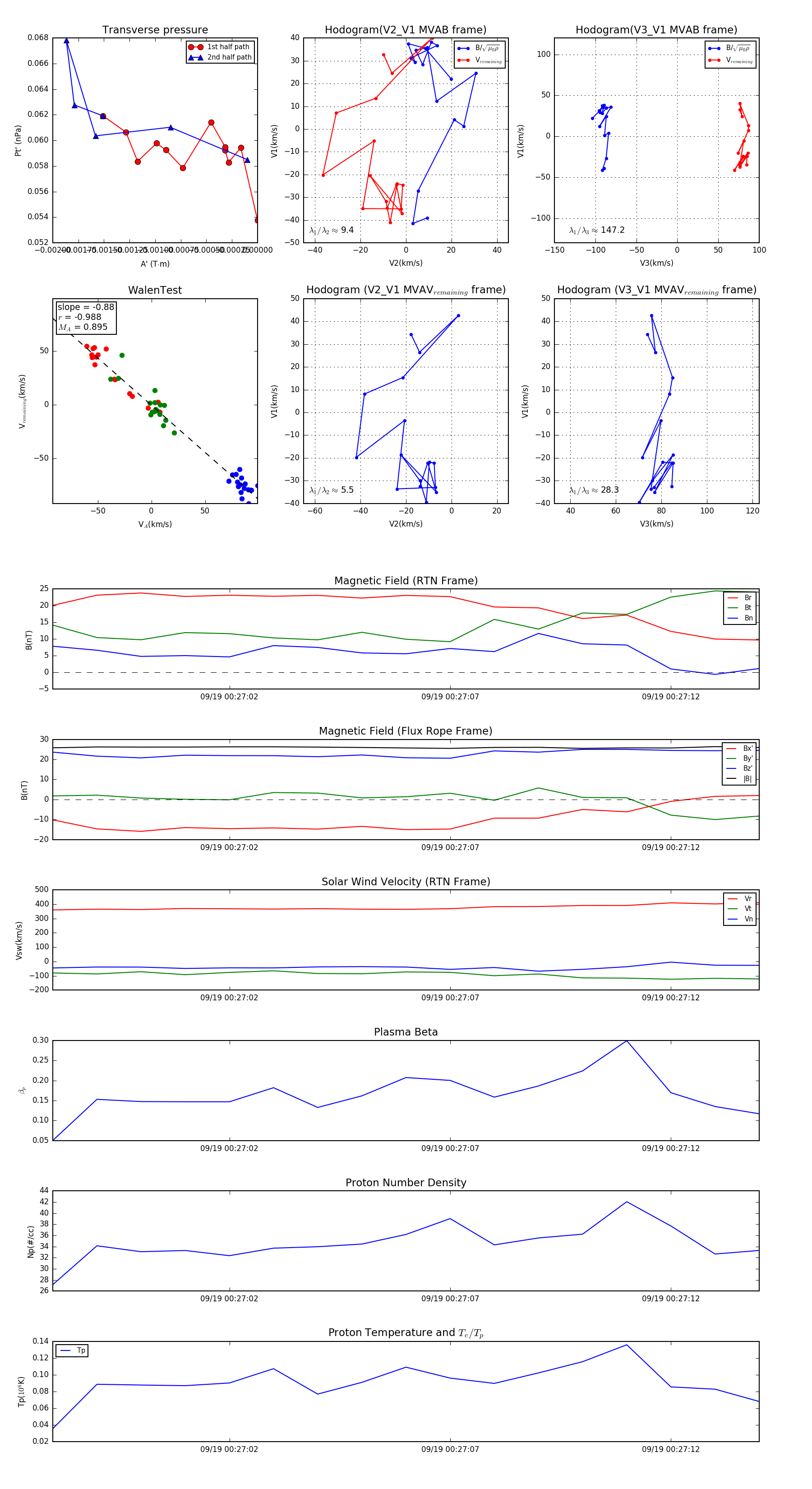
Flux Rope in 2023

Flux Rope Event 2023-09-19 00:26:58 ~ 2023-09-19 00:27:14 (17 seconds)


plot