HOME   LIST
‹–   –›

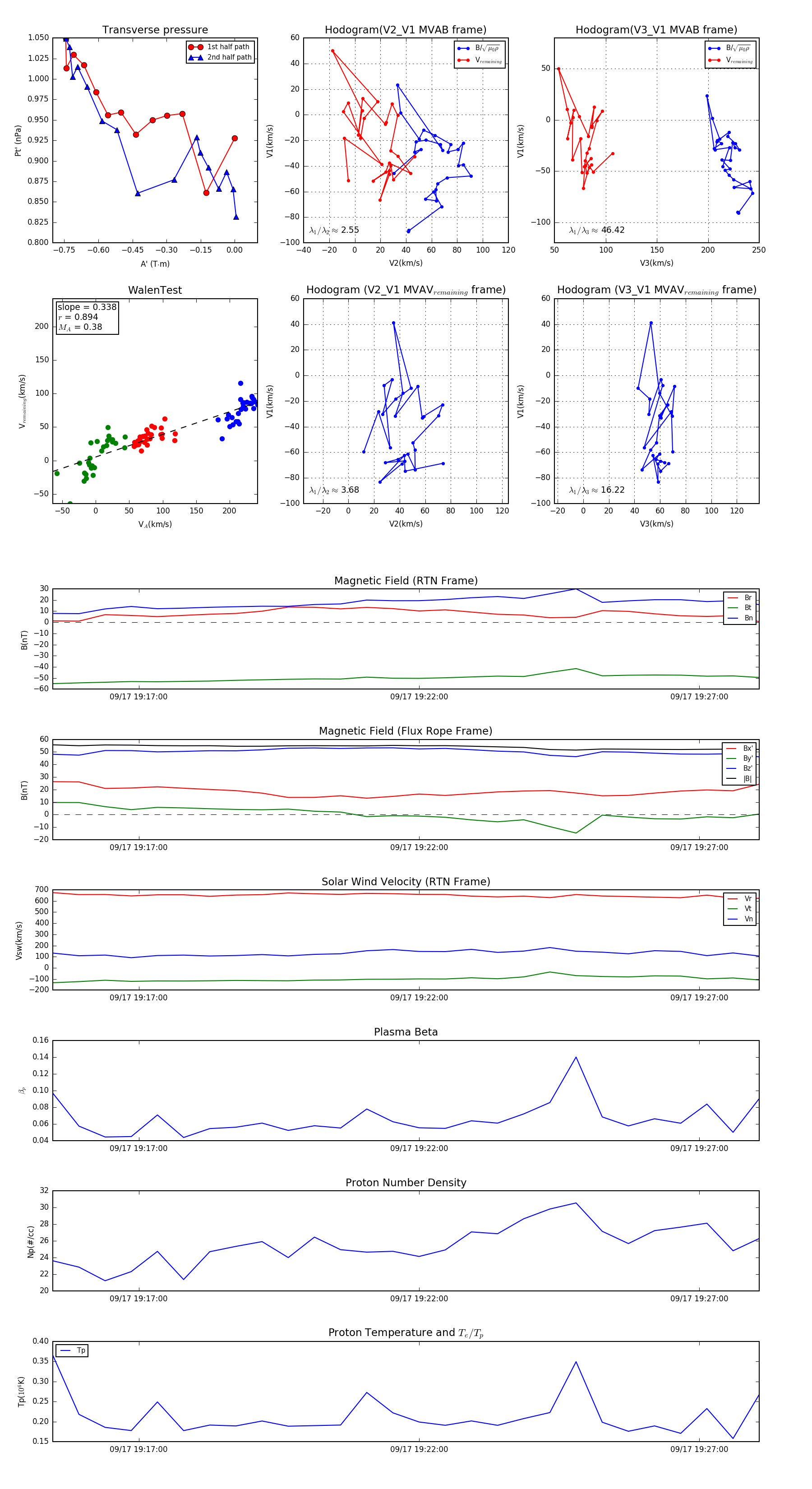
Flux Rope in 2023

Flux Rope Event 2023-09-17 19:15:28 ~ 2023-09-17 19:28:04 (757 seconds)


plot