HOME   LIST
‹–   –›

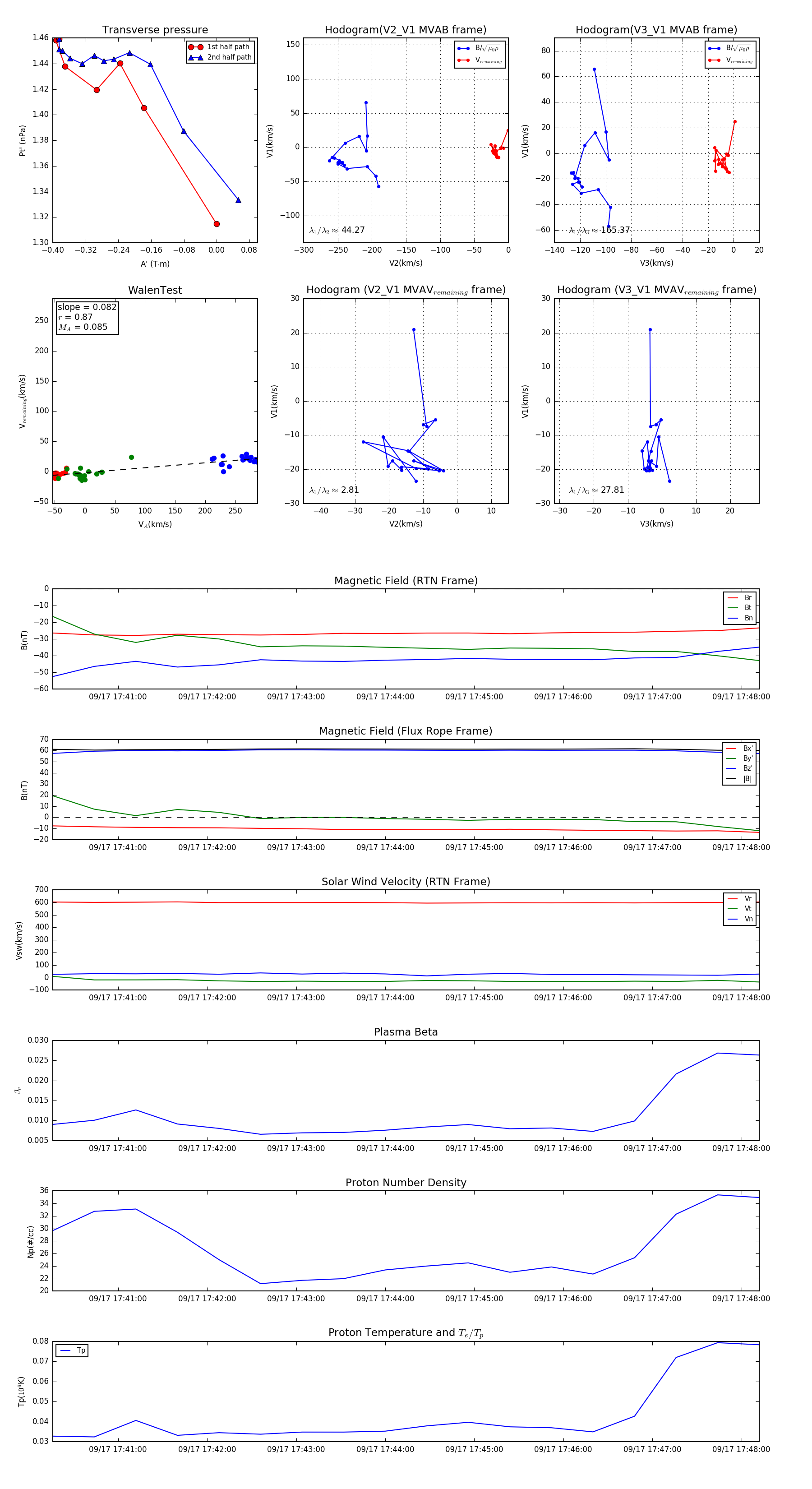
Flux Rope in 2023

Flux Rope Event 2023-09-17 17:40:16 ~ 2023-09-17 17:48:12 (477 seconds)


plot