HOME   LIST
‹–   –›

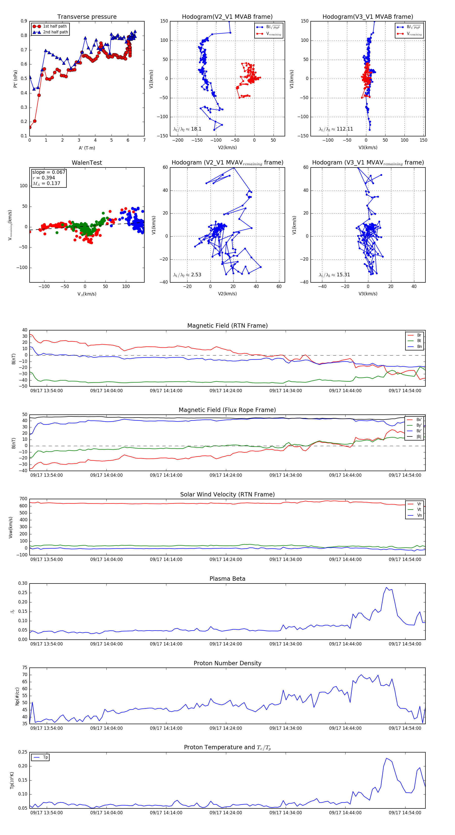
Flux Rope in 2023

Flux Rope Event 2023-09-17 13:51:08 ~ 2023-09-17 14:57:24 (3977 seconds)


plot