HOME   LIST
‹–   –›

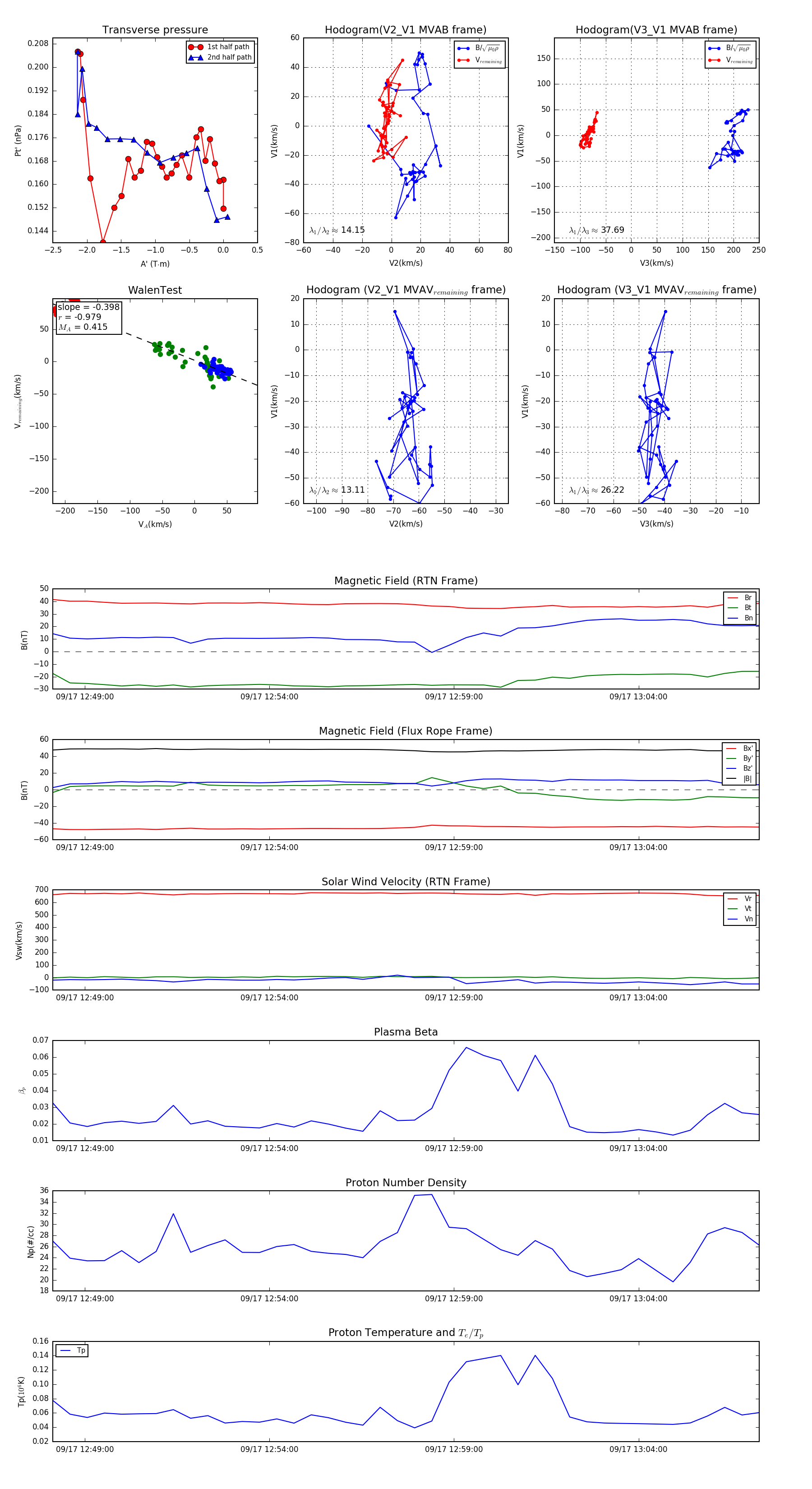
Flux Rope in 2023

Flux Rope Event 2023-09-17 12:48:08 ~ 2023-09-17 13:07:16 (1149 seconds)


plot