HOME   LIST
‹–   –›

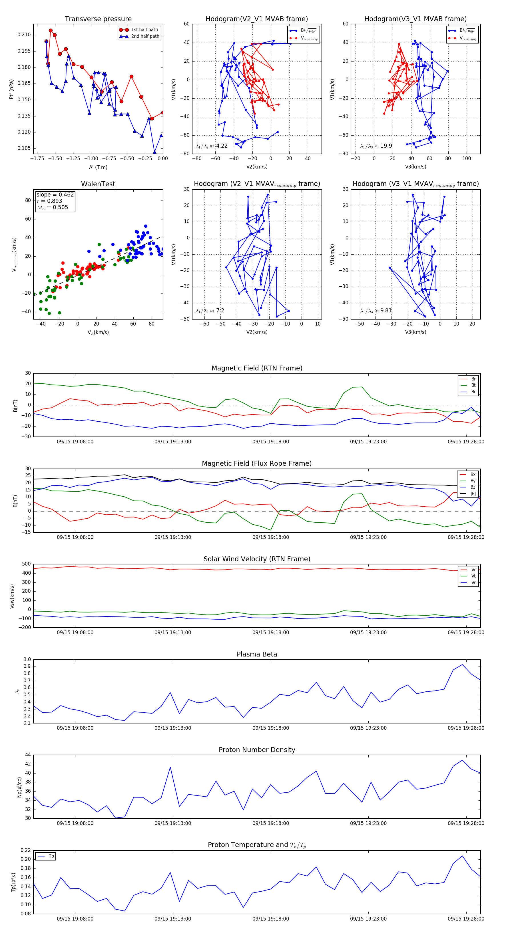
Flux Rope in 2023

Flux Rope Event 2023-09-15 19:05:52 ~ 2023-09-15 19:28:44 (1373 seconds)


plot