HOME   LIST
‹–   –›

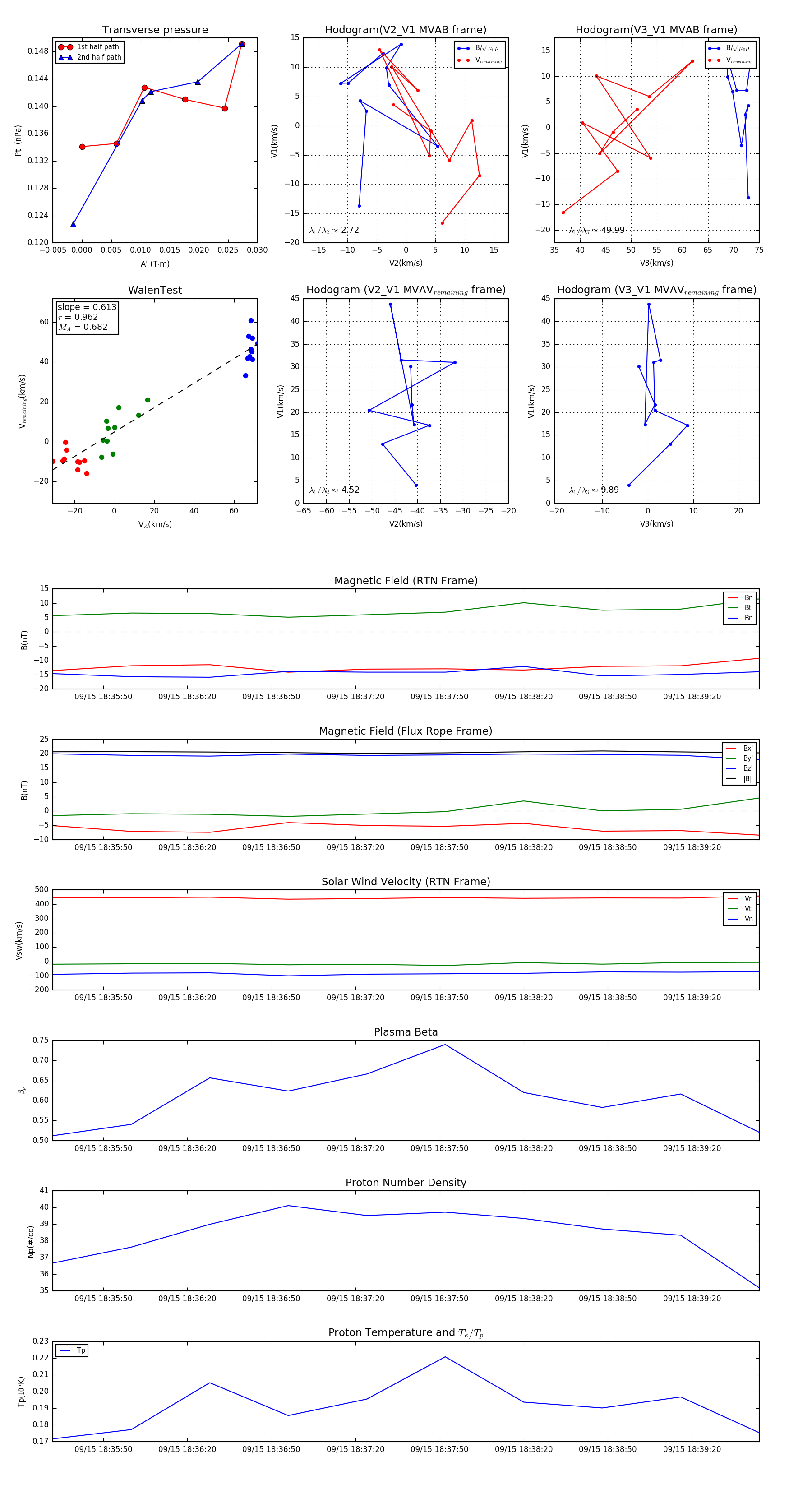
Flux Rope in 2023

Flux Rope Event 2023-09-15 18:35:32 ~ 2023-09-15 18:39:44 (253 seconds)


plot