HOME   LIST
‹–   –›

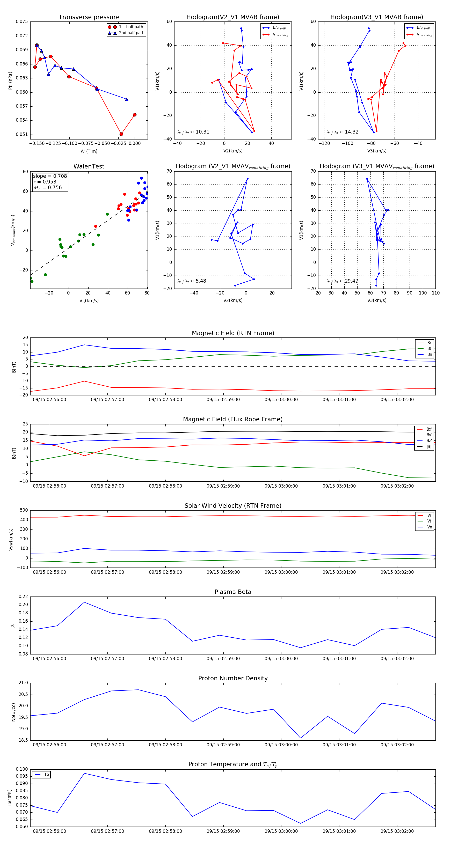
Flux Rope in 2023

Flux Rope Event 2023-09-15 02:55:40 ~ 2023-09-15 03:02:40 (421 seconds)


plot