HOME   LIST
‹–   –›

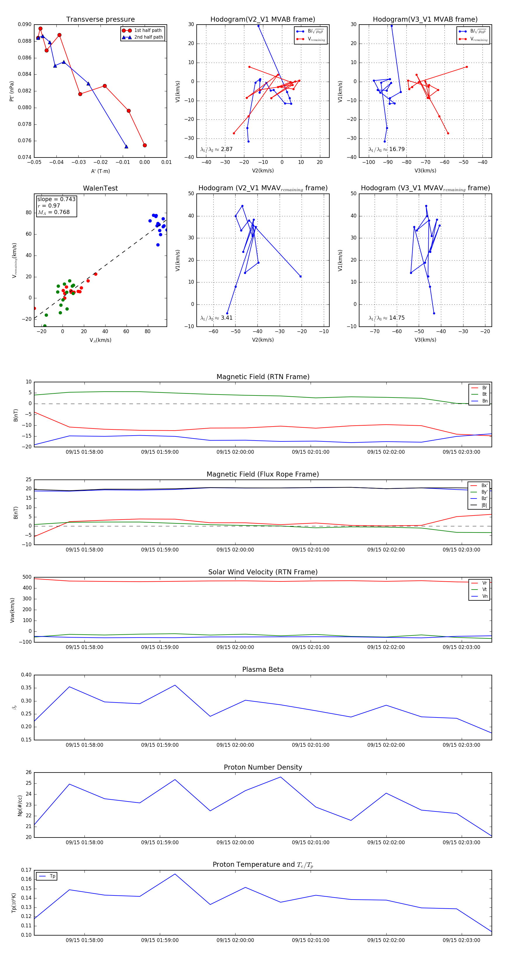
Flux Rope in 2023

Flux Rope Event 2023-09-15 01:57:20 ~ 2023-09-15 02:03:24 (365 seconds)


plot