HOME   LIST
‹–   –›

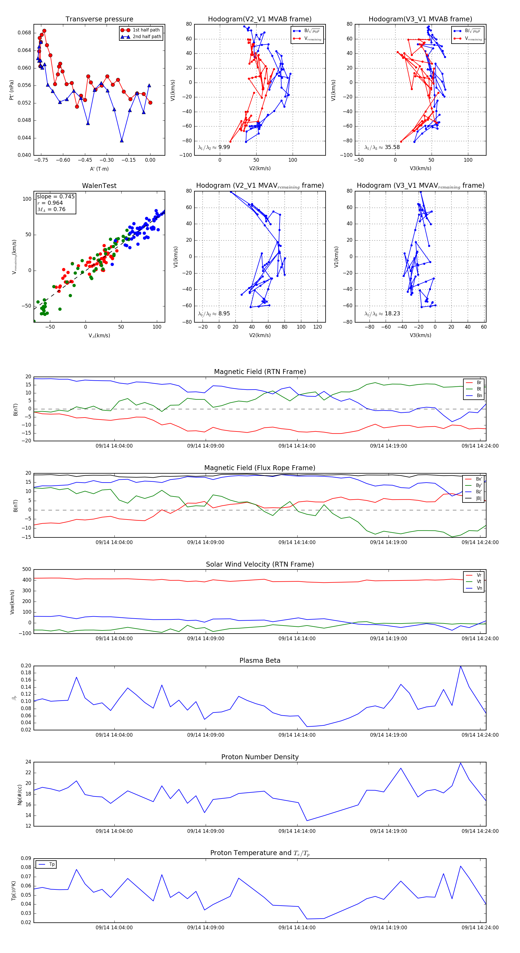
Flux Rope in 2023

Flux Rope Event 2023-09-14 13:59:36 ~ 2023-09-14 14:24:20 (1485 seconds)


plot