HOME   LIST
‹–   –›

Flux Rope in 2023

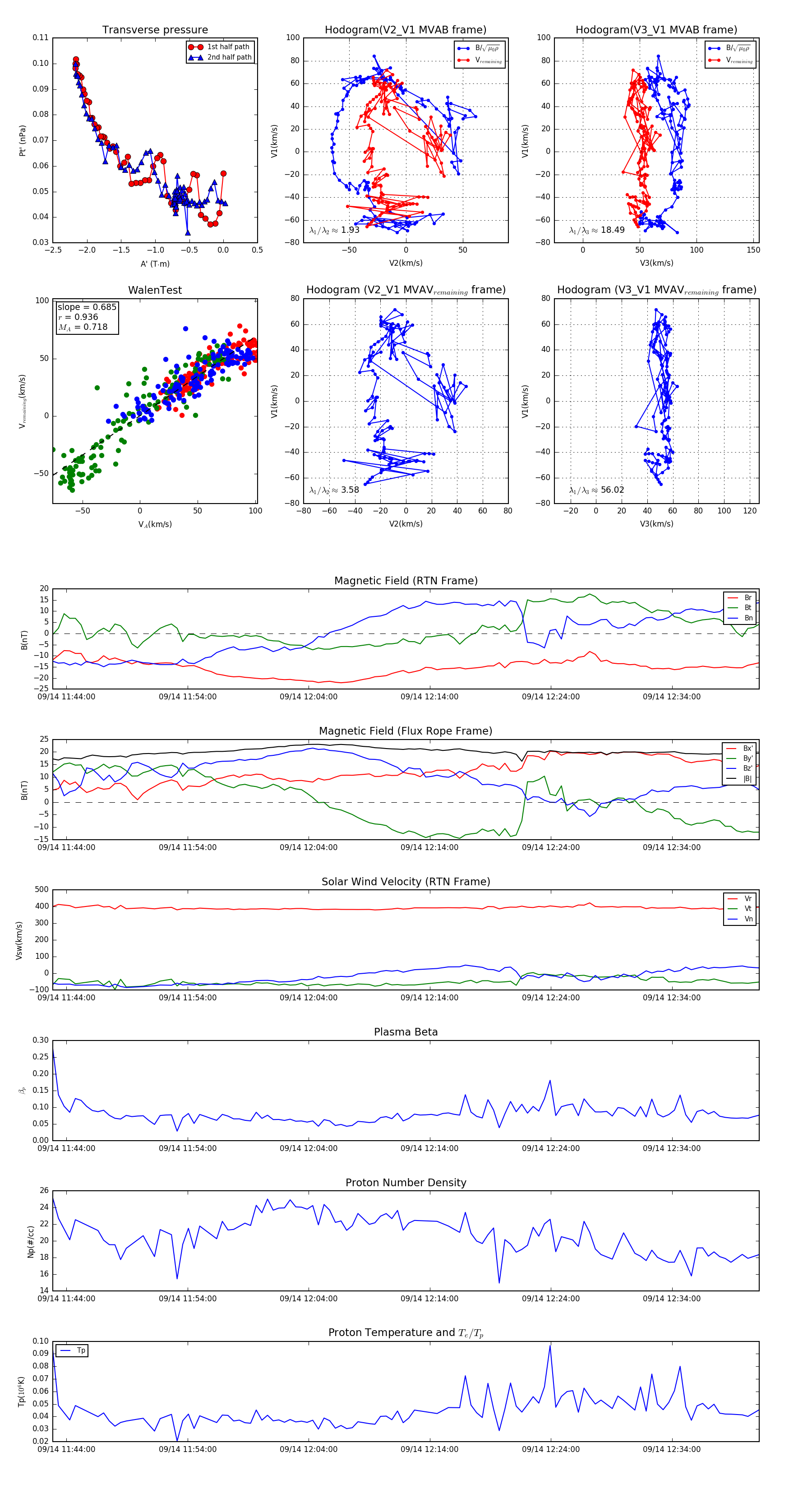
Flux Rope Event 2023-09-14 11:42:52 ~ 2023-09-14 12:41:12 (3501 seconds)


plot