HOME   LIST
‹–   –›

Flux Rope in 2023

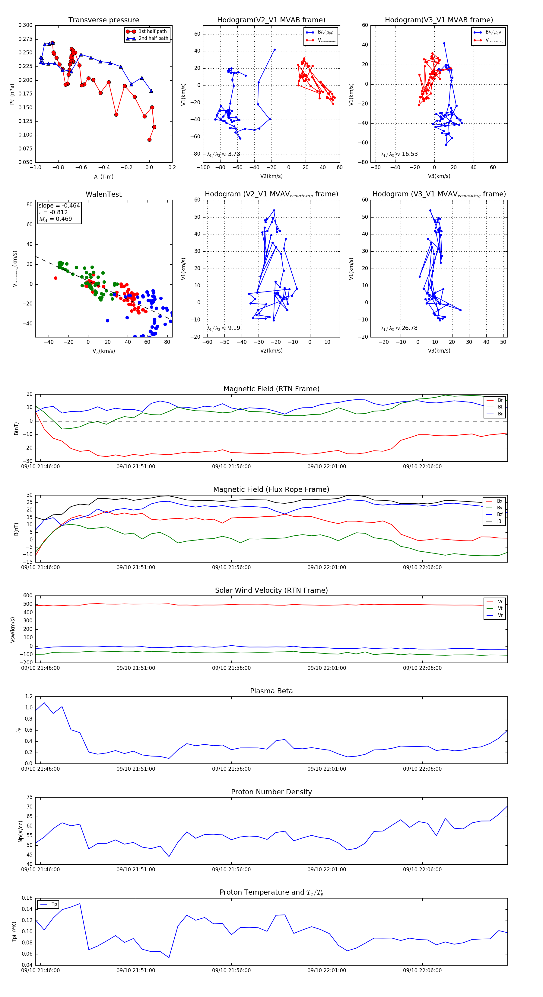
Flux Rope Event 2023-09-10 21:45:44 ~ 2023-09-10 22:10:28 (1485 seconds)


plot