HOME   LIST
‹–   –›

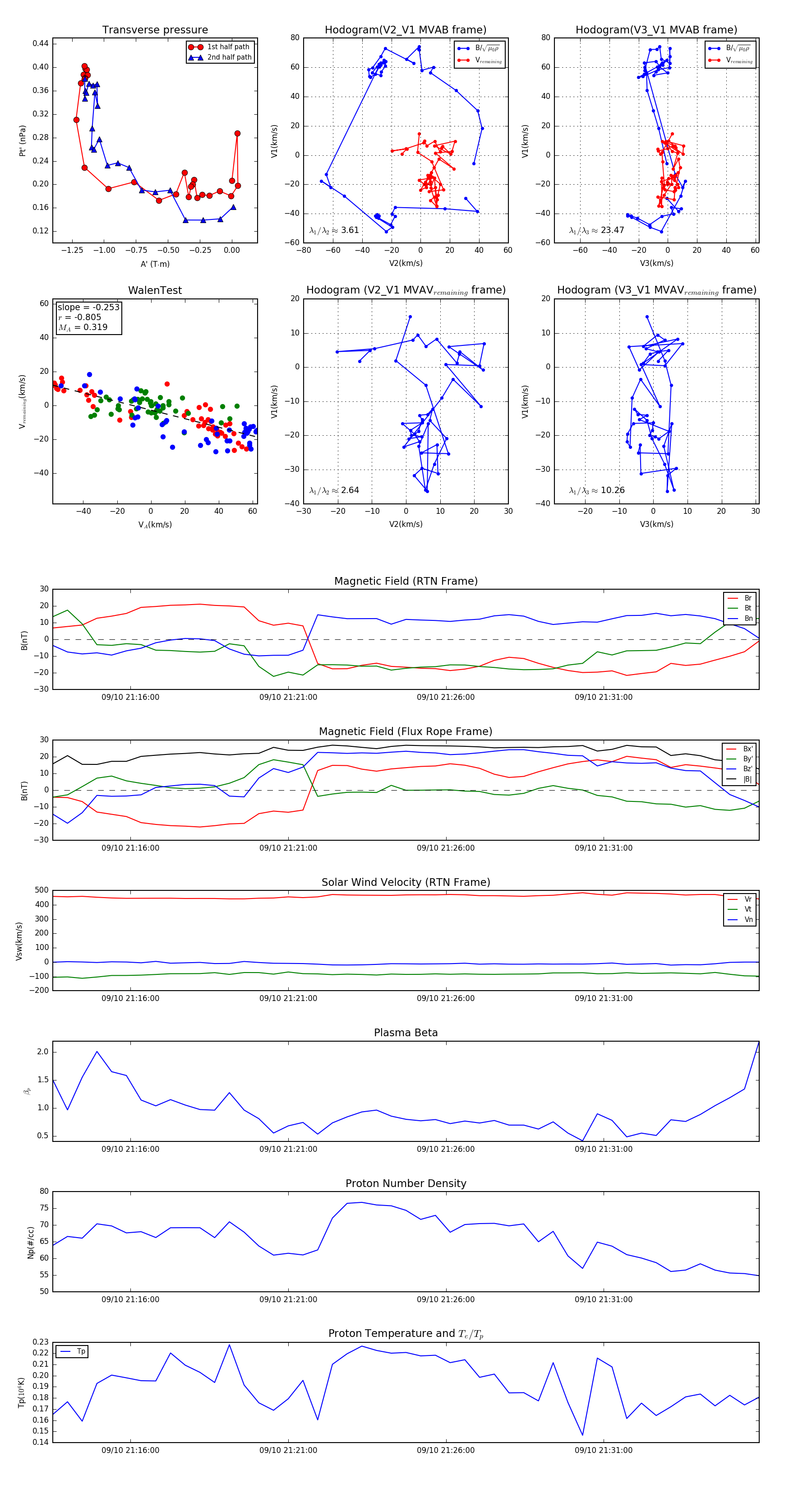
Flux Rope in 2023

Flux Rope Event 2023-09-10 21:13:32 ~ 2023-09-10 21:35:56 (1345 seconds)


plot