HOME   LIST
‹–   –›

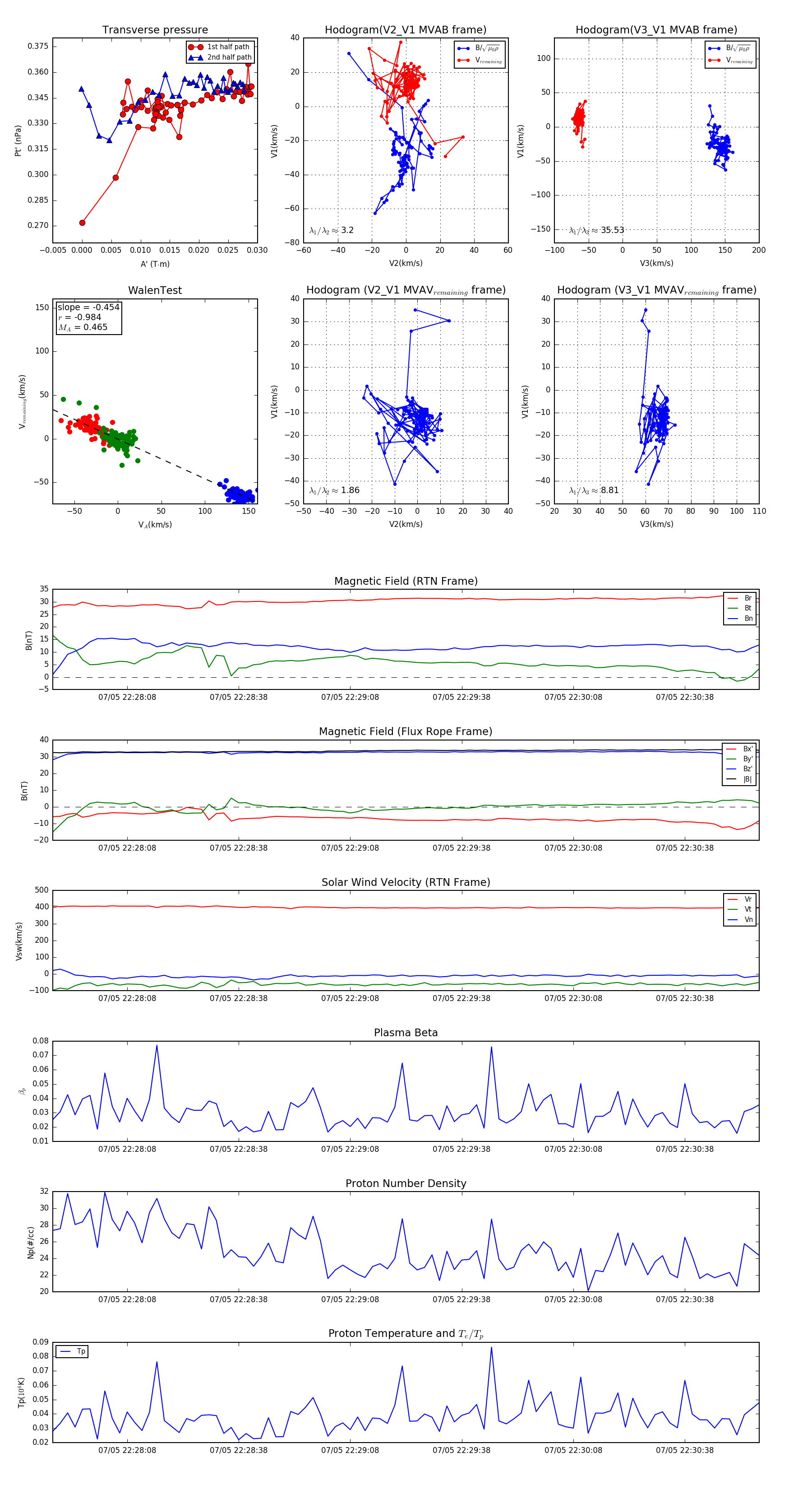
Flux Rope in 2023

Flux Rope Event 2023-07-05 22:27:48 ~ 2023-07-05 22:30:58 (191 seconds)


plot