HOME   LIST
‹–   –›

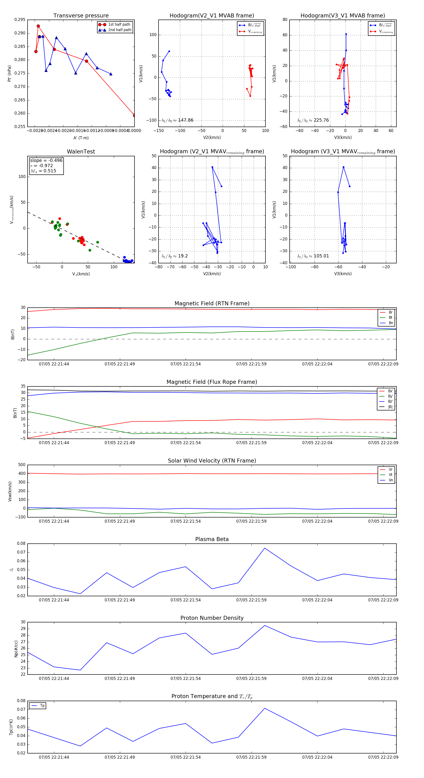
Flux Rope in 2023

Flux Rope Event 2023-07-05 22:21:42 ~ 2023-07-05 22:22:10 (29 seconds)


plot