HOME   LIST
‹–   –›

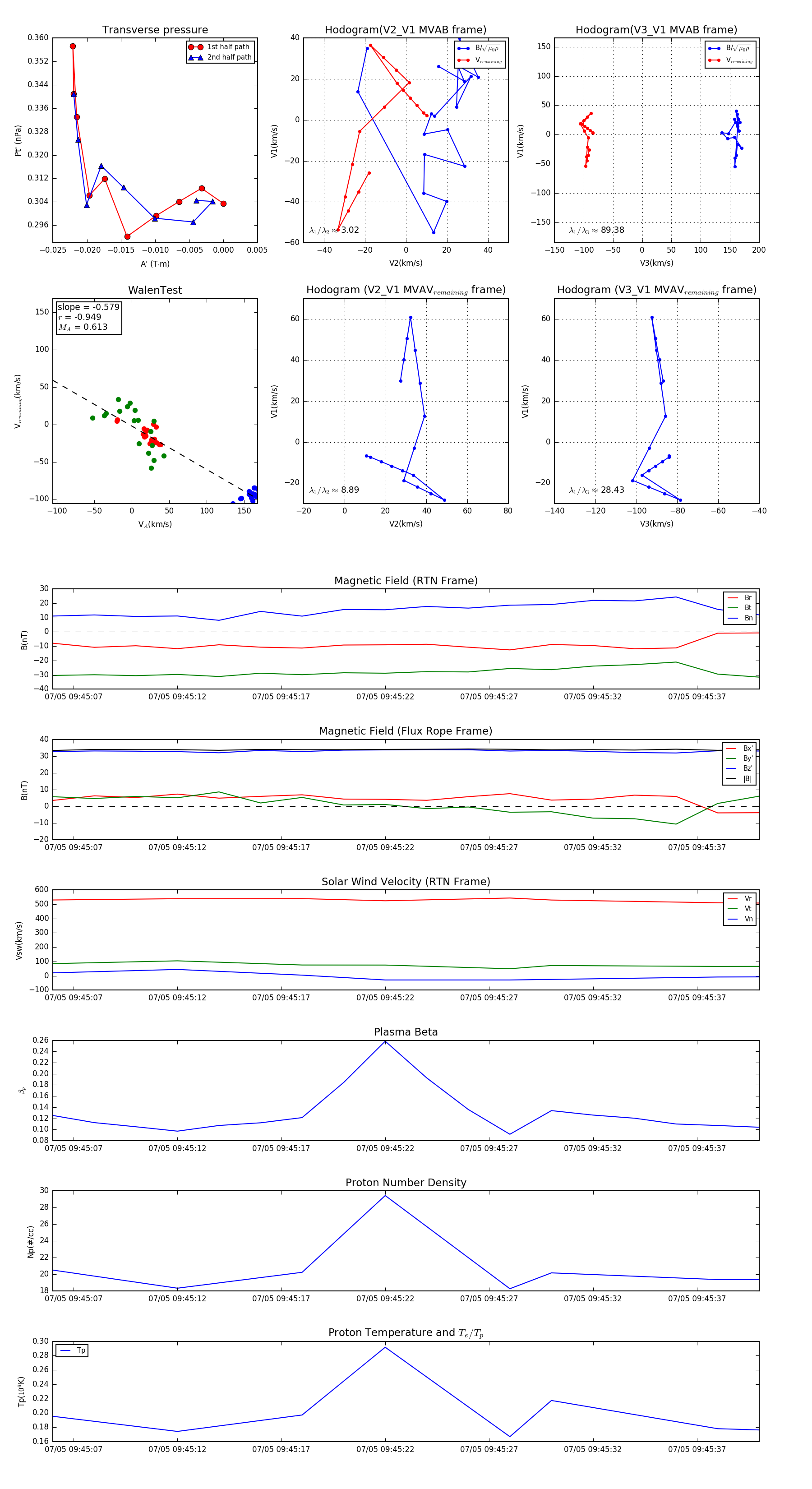
Flux Rope in 2023

Flux Rope Event 2023-07-05 09:45:06 ~ 2023-07-05 09:45:40 (35 seconds)


plot