HOME   LIST
‹–   –›

Flux Rope in 2023

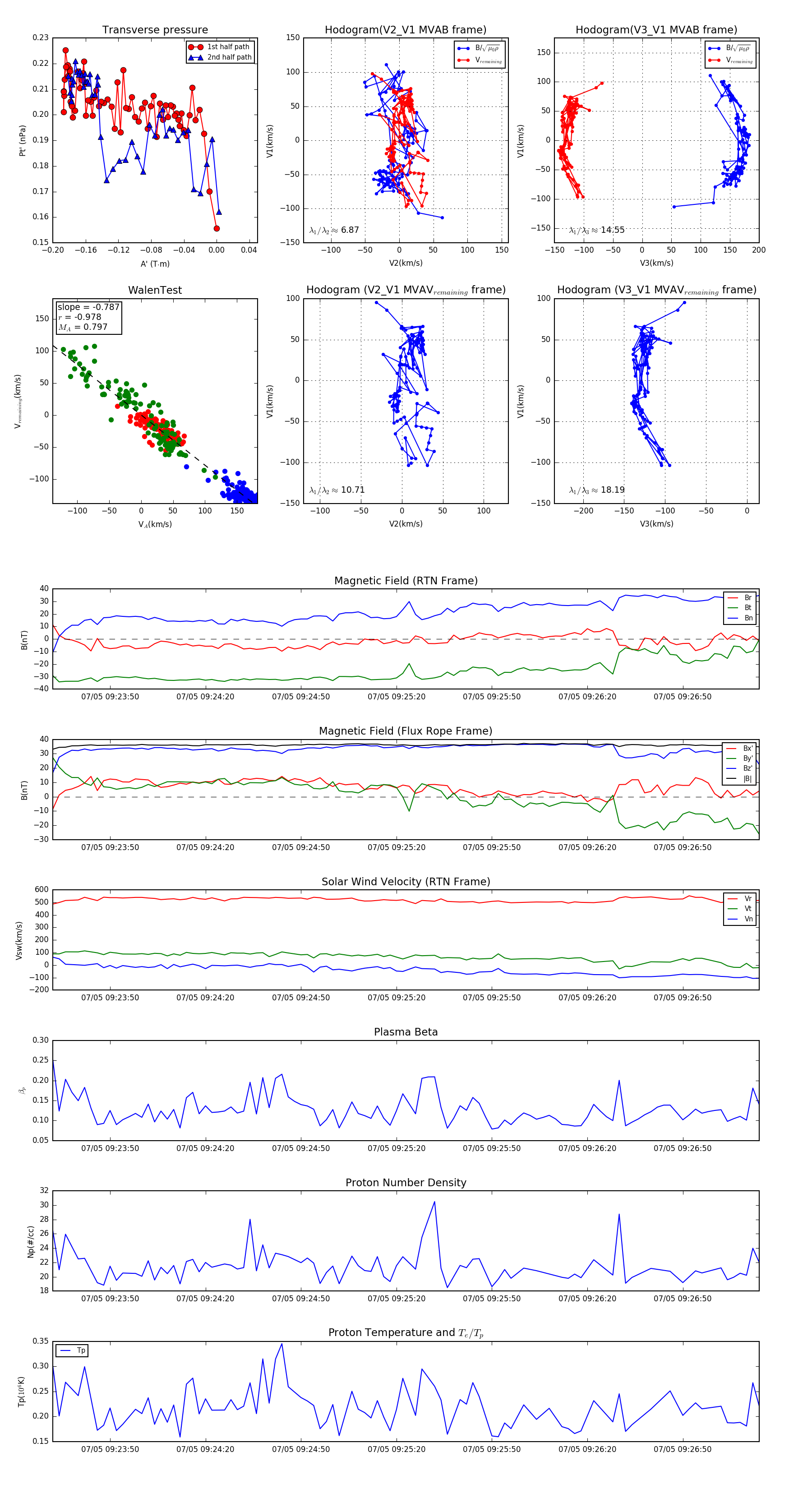
Flux Rope Event 2023-07-05 09:23:32 ~ 2023-07-05 09:27:14 (223 seconds)


plot