HOME   LIST
‹–   –›

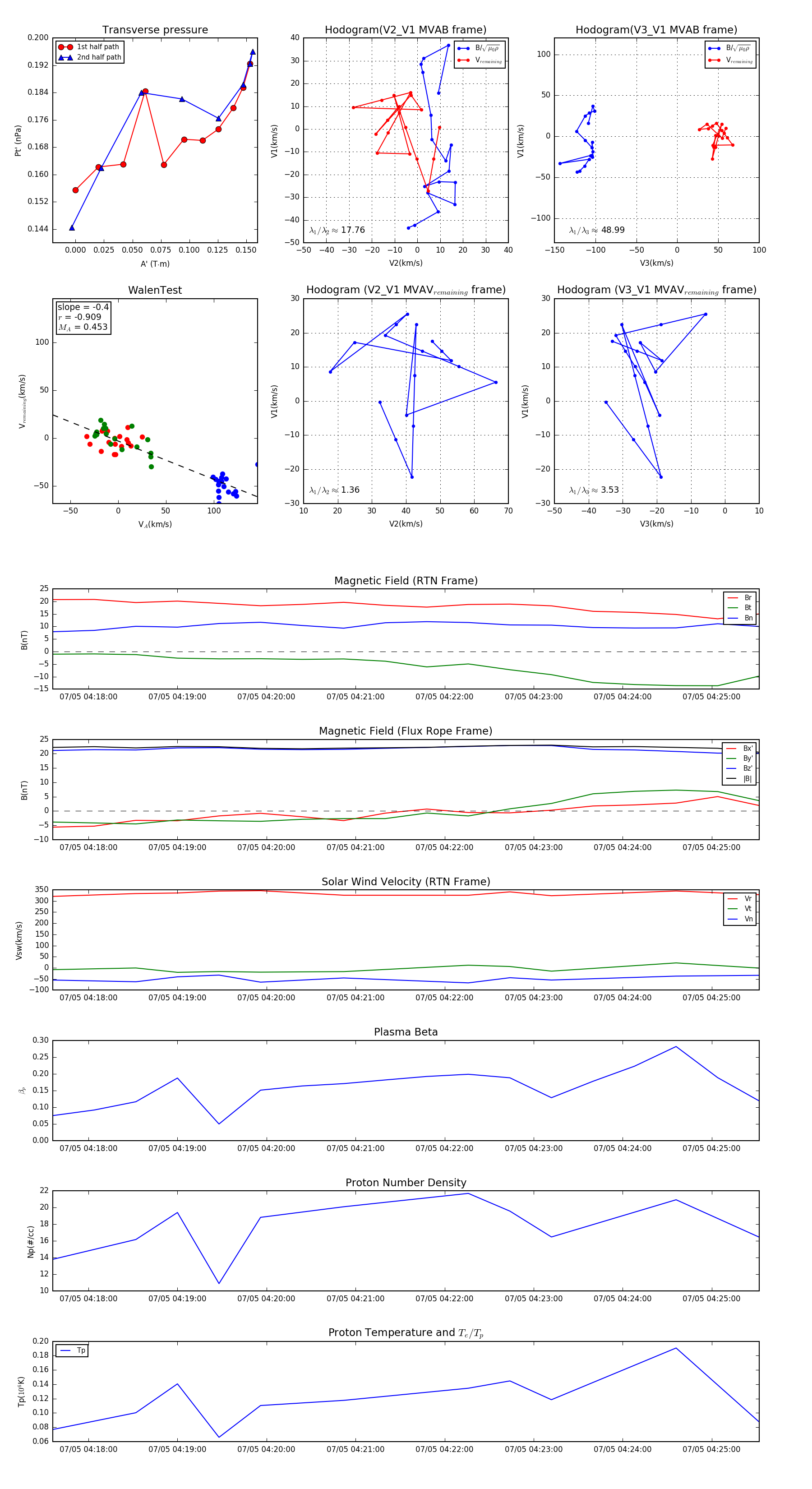
Flux Rope in 2023

Flux Rope Event 2023-07-05 04:17:36 ~ 2023-07-05 04:25:32 (477 seconds)


plot