HOME   LIST
‹–   –›

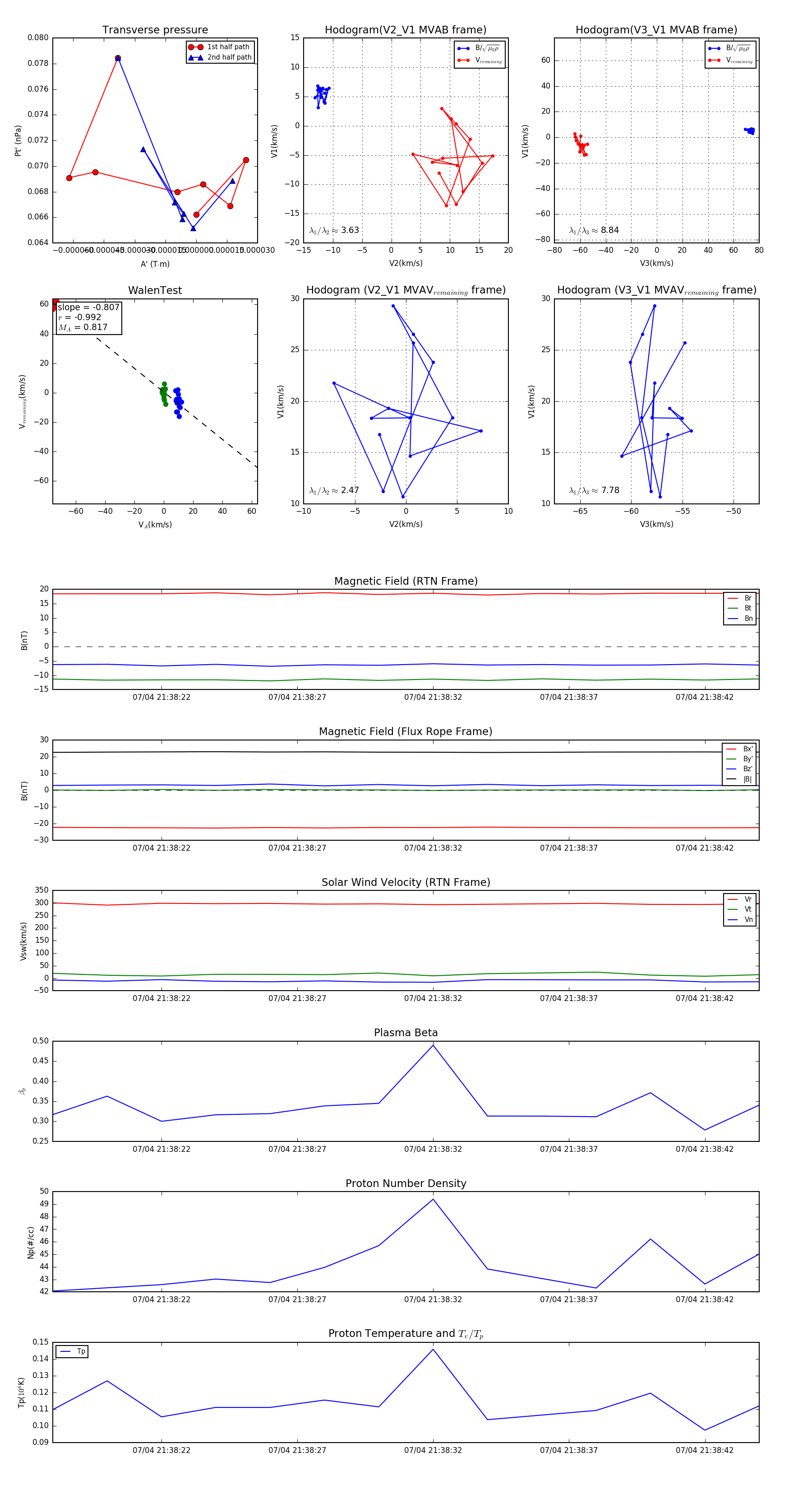
Flux Rope in 2023

Flux Rope Event 2023-07-04 21:38:18 ~ 2023-07-04 21:38:44 (27 seconds)


plot