HOME   LIST
‹–   –›

Flux Rope in 2023

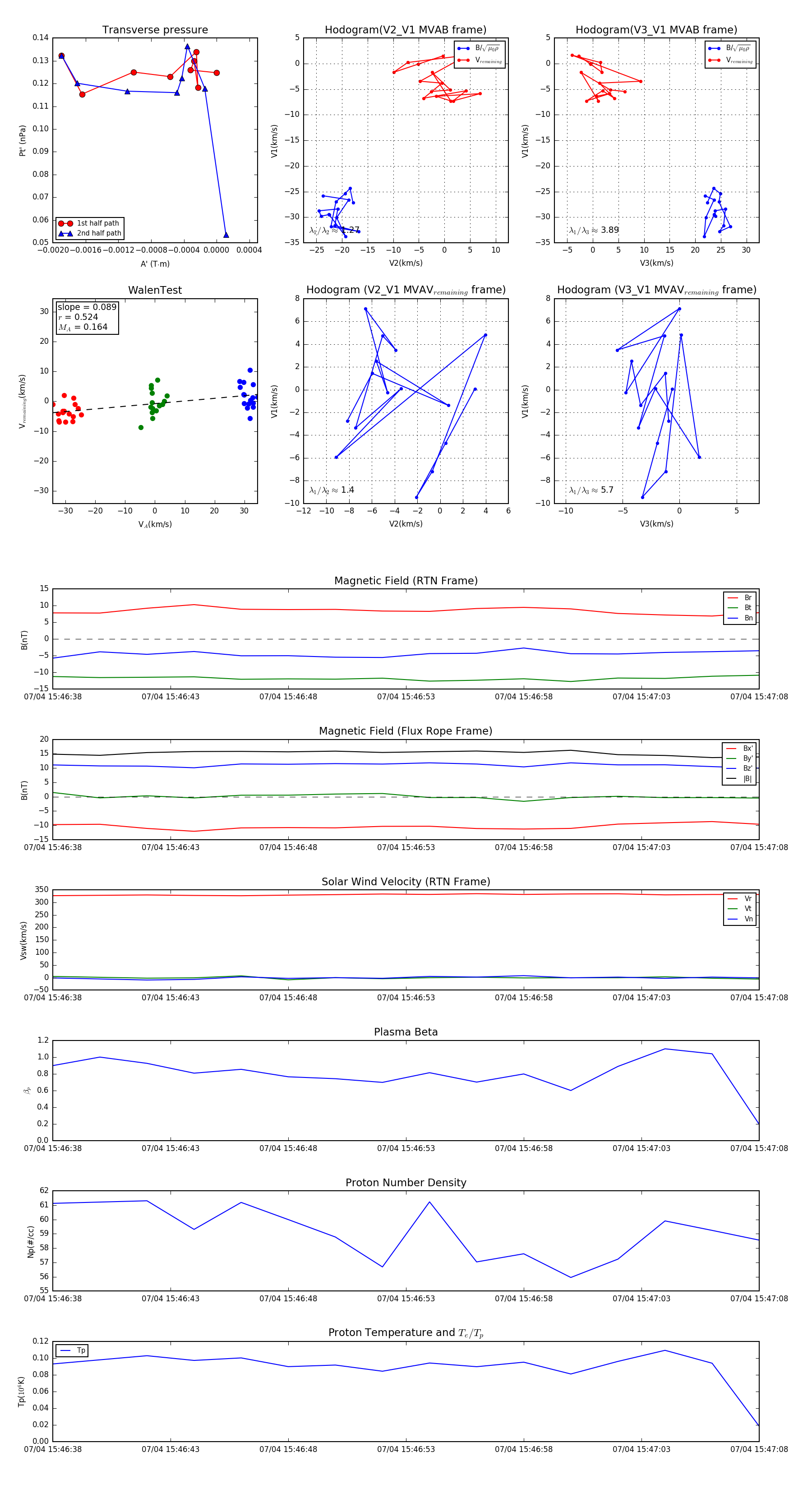
Flux Rope Event 2023-07-04 15:46:38 ~ 2023-07-04 15:47:08 (31 seconds)


plot