HOME   LIST
‹–   –›

Flux Rope in 2023

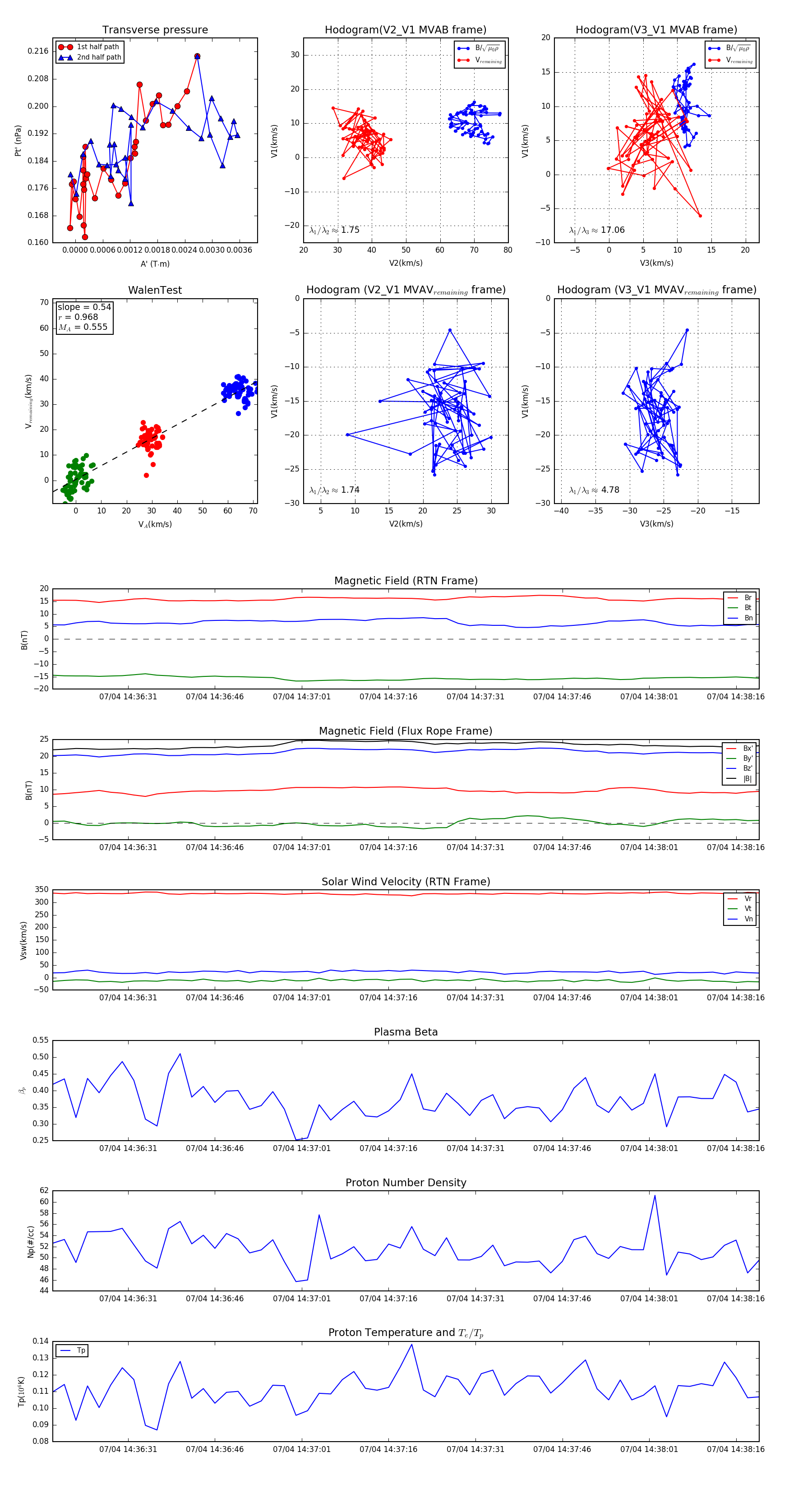
Flux Rope Event 2023-07-04 14:36:18 ~ 2023-07-04 14:38:20 (123 seconds)


plot