HOME   LIST
‹–   –›

Flux Rope in 2023

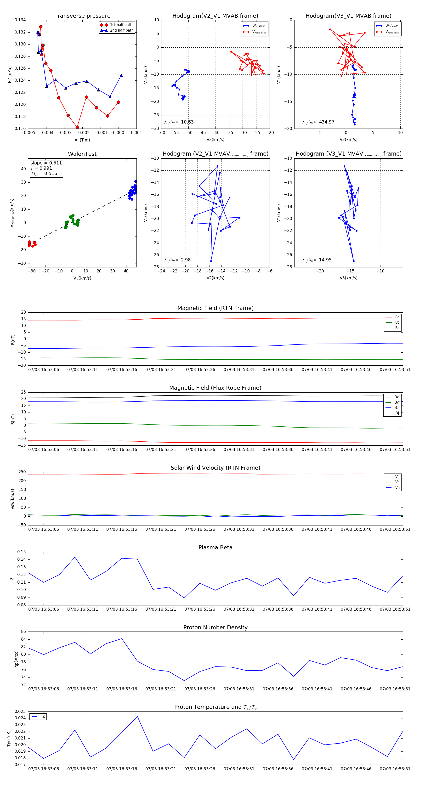
Flux Rope Event 2023-07-03 16:53:04 ~ 2023-07-03 16:53:52 (49 seconds)


plot