HOME   LIST
‹–   –›

Flux Rope in 2023

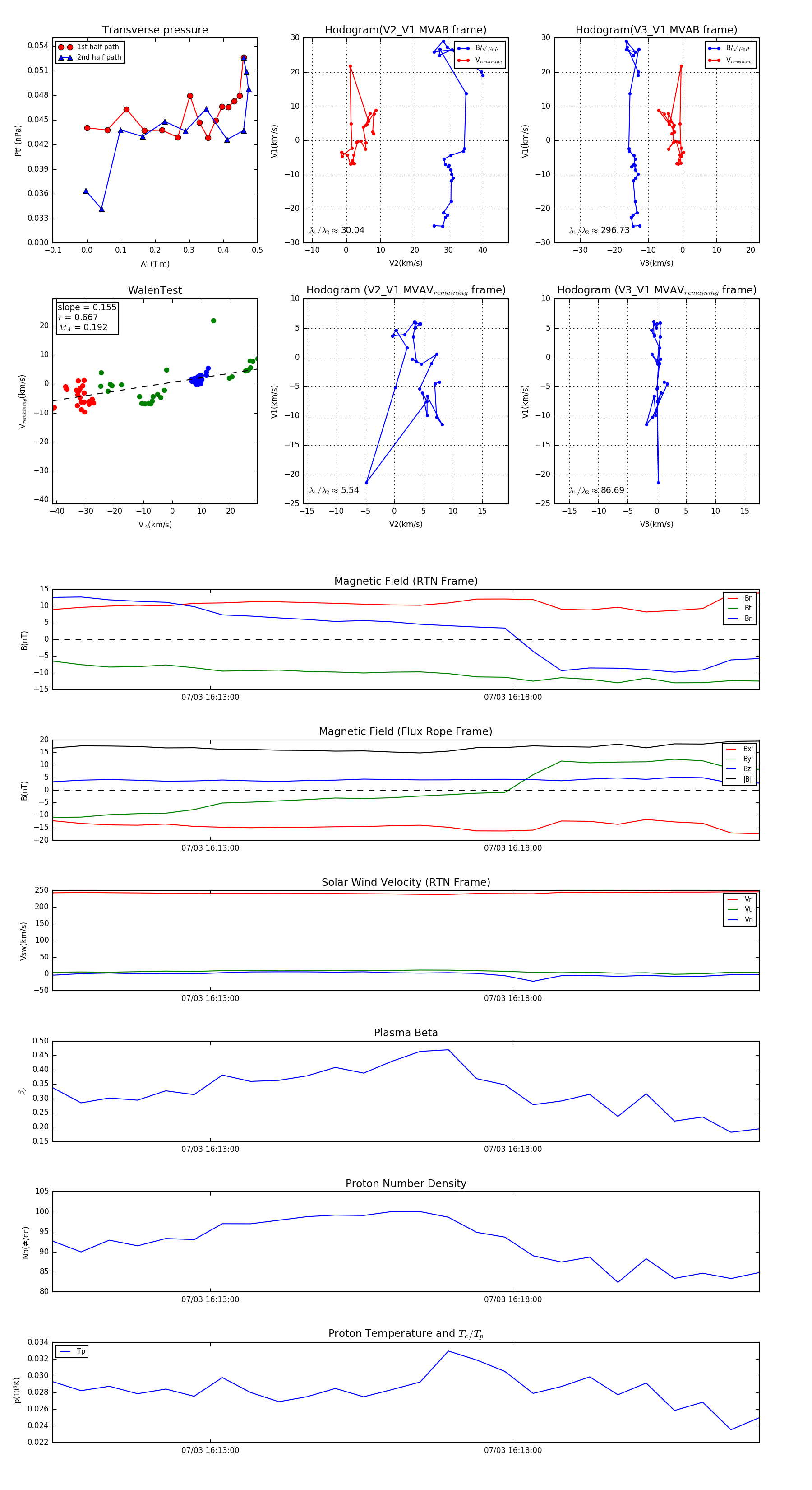
Flux Rope Event 2023-07-03 16:10:24 ~ 2023-07-03 16:22:04 (701 seconds)


plot