HOME   LIST
‹–   –›

Flux Rope in 2023

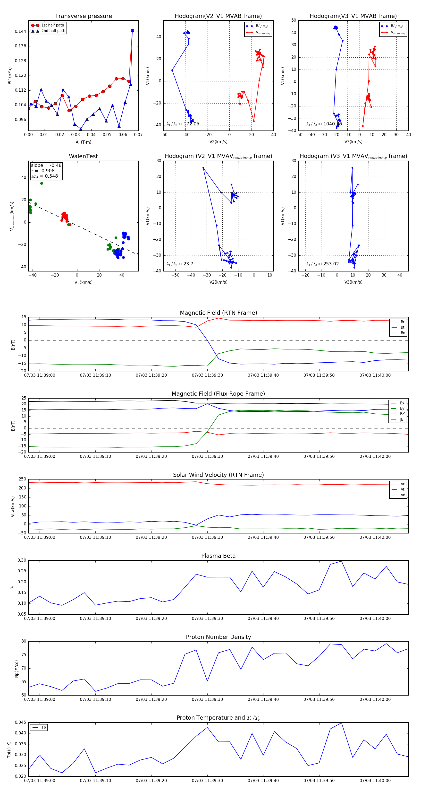
Flux Rope Event 2023-07-03 11:38:58 ~ 2023-07-03 11:40:06 (69 seconds)


plot