HOME   LIST
‹–   –›

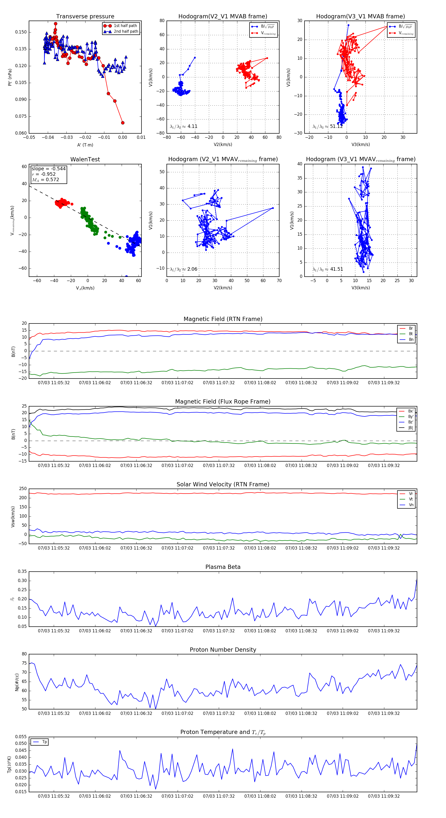
Flux Rope in 2023

Flux Rope Event 2023-07-03 11:05:14 ~ 2023-07-03 11:09:56 (283 seconds)


plot