HOME   LIST
‹–   –›

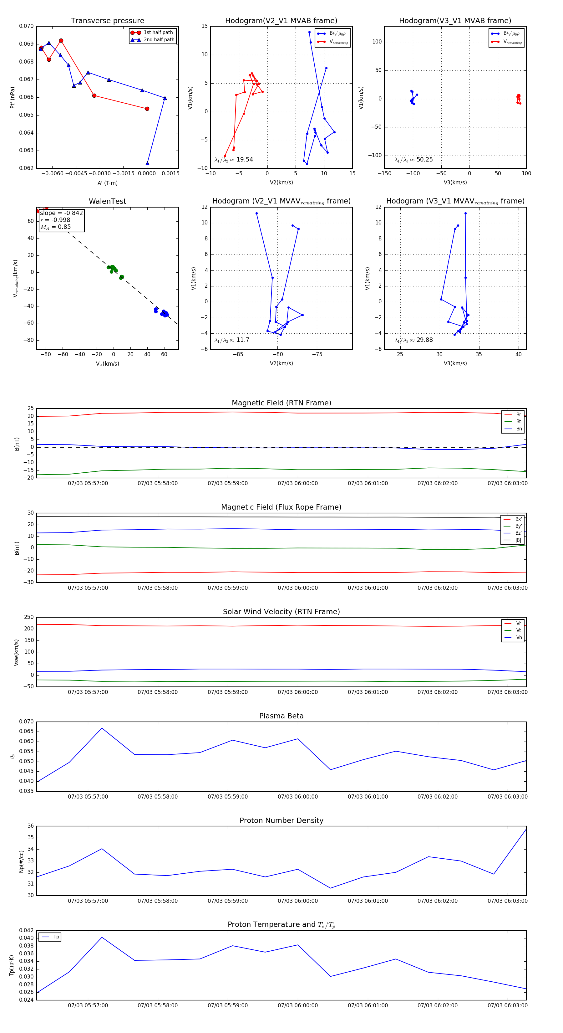
Flux Rope in 2023

Flux Rope Event 2023-07-03 05:56:16 ~ 2023-07-03 06:03:16 (421 seconds)


plot