HOME   LIST
‹–   –›

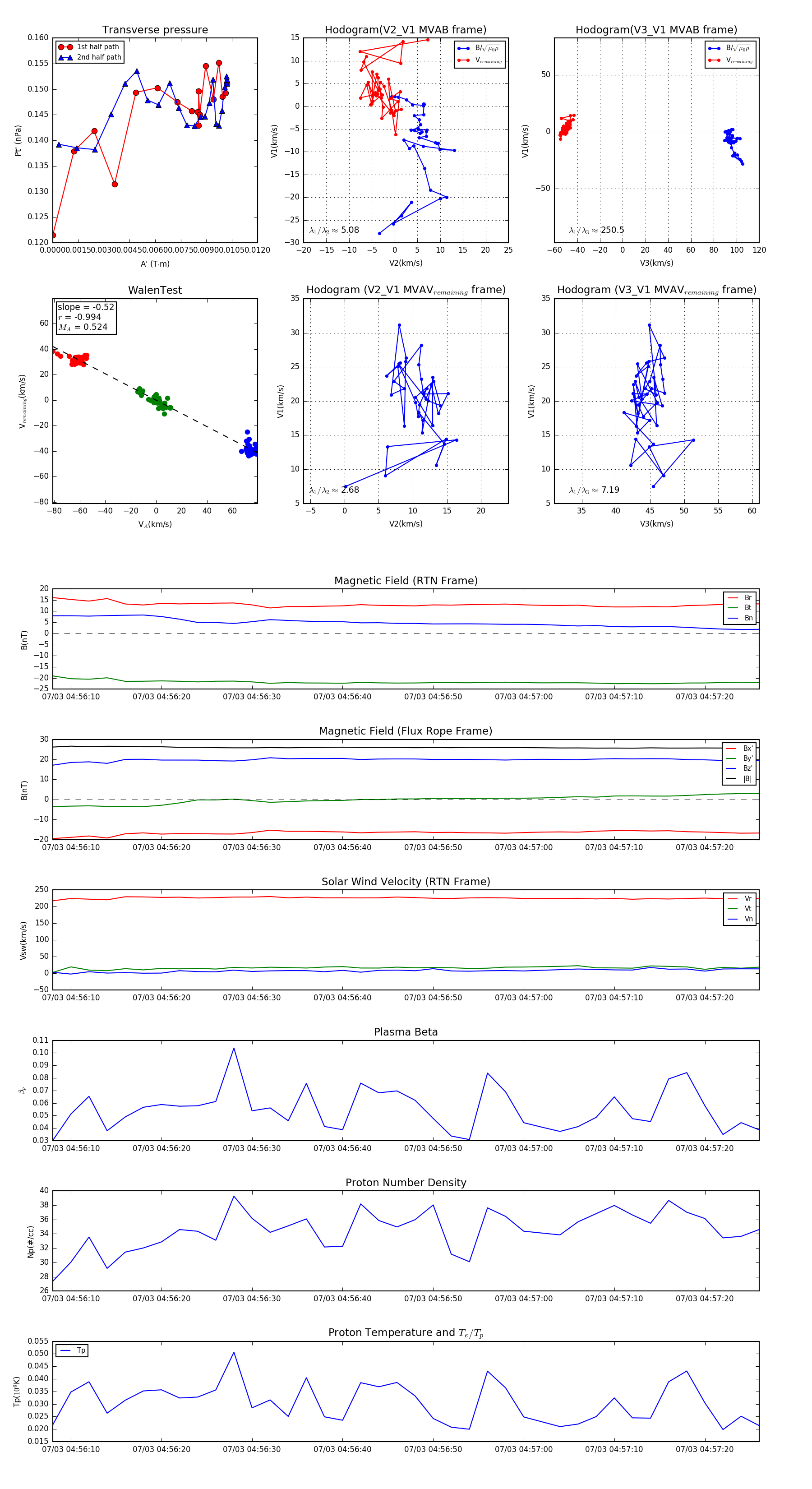
Flux Rope in 2023

Flux Rope Event 2023-07-03 04:56:08 ~ 2023-07-03 04:57:26 (79 seconds)


plot