HOME   LIST
‹–   –›

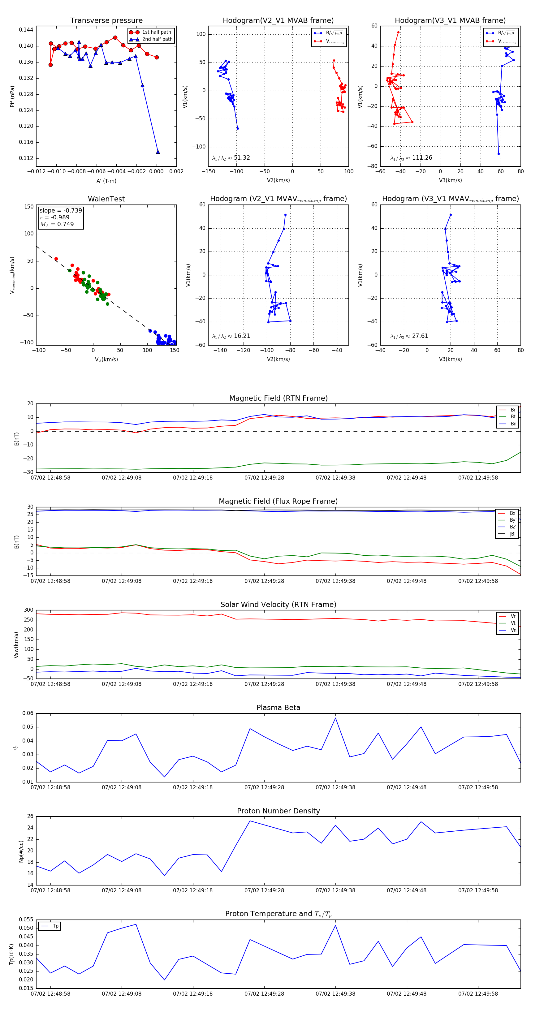
Flux Rope in 2023

Flux Rope Event 2023-07-02 12:48:56 ~ 2023-07-02 12:50:04 (69 seconds)


plot