HOME   LIST
‹–   –›

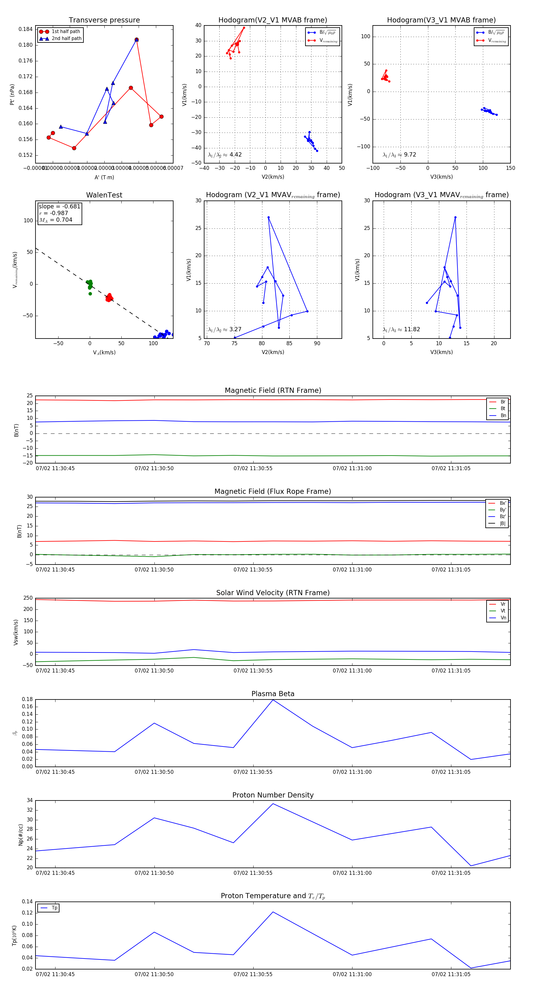
Flux Rope in 2023

Flux Rope Event 2023-07-02 11:30:44 ~ 2023-07-02 11:31:08 (25 seconds)


plot