HOME   LIST
‹–   –›

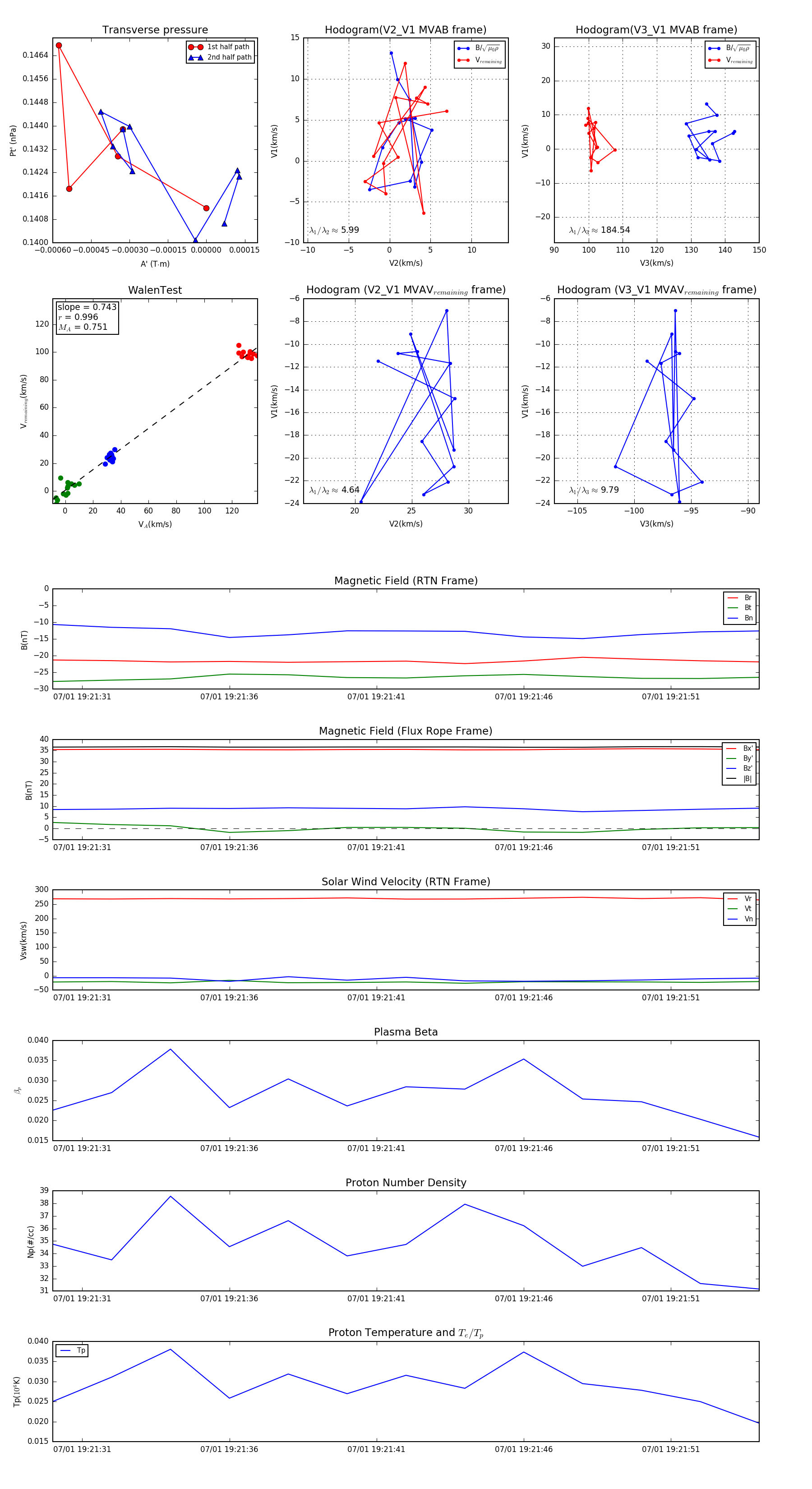
Flux Rope in 2023

Flux Rope Event 2023-07-01 19:21:30 ~ 2023-07-01 19:21:54 (25 seconds)


plot