HOME   LIST
‹–   –›

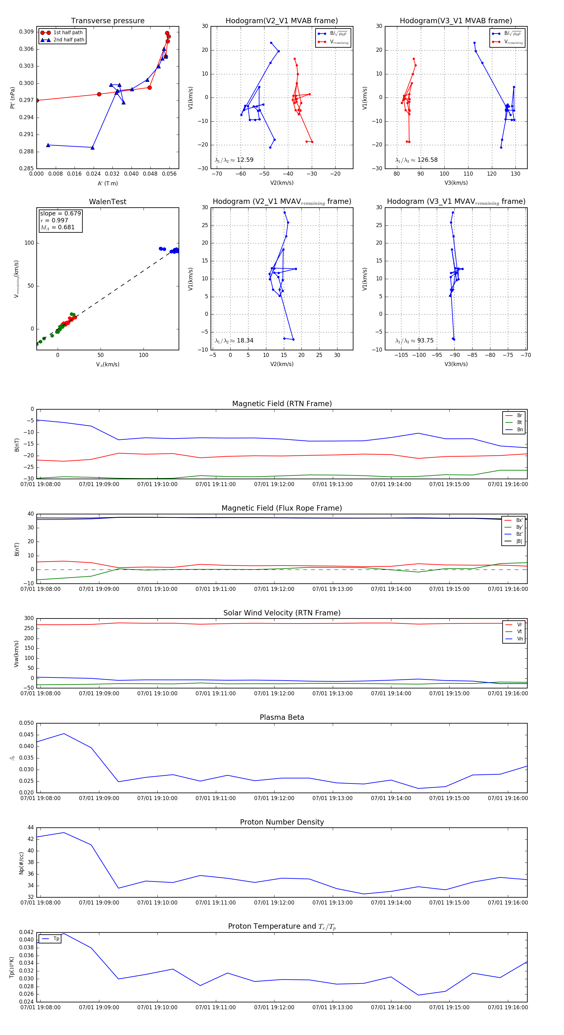
Flux Rope in 2023

Flux Rope Event 2023-07-01 19:07:56 ~ 2023-07-01 19:16:20 (505 seconds)


plot