HOME   LIST
‹–   –›

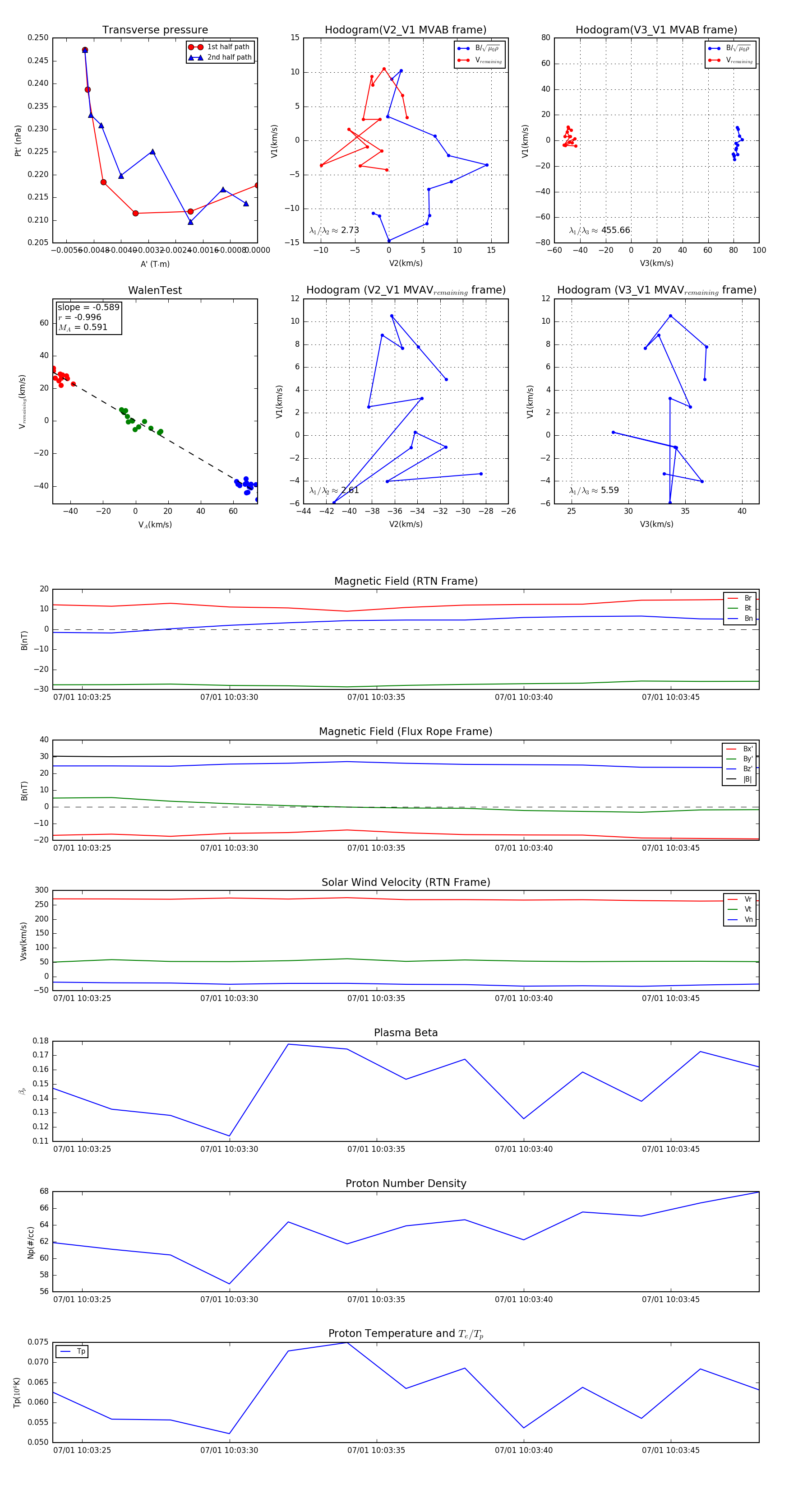
Flux Rope in 2023

Flux Rope Event 2023-07-01 10:03:24 ~ 2023-07-01 10:03:48 (25 seconds)


plot