HOME   LIST
‹–   –›

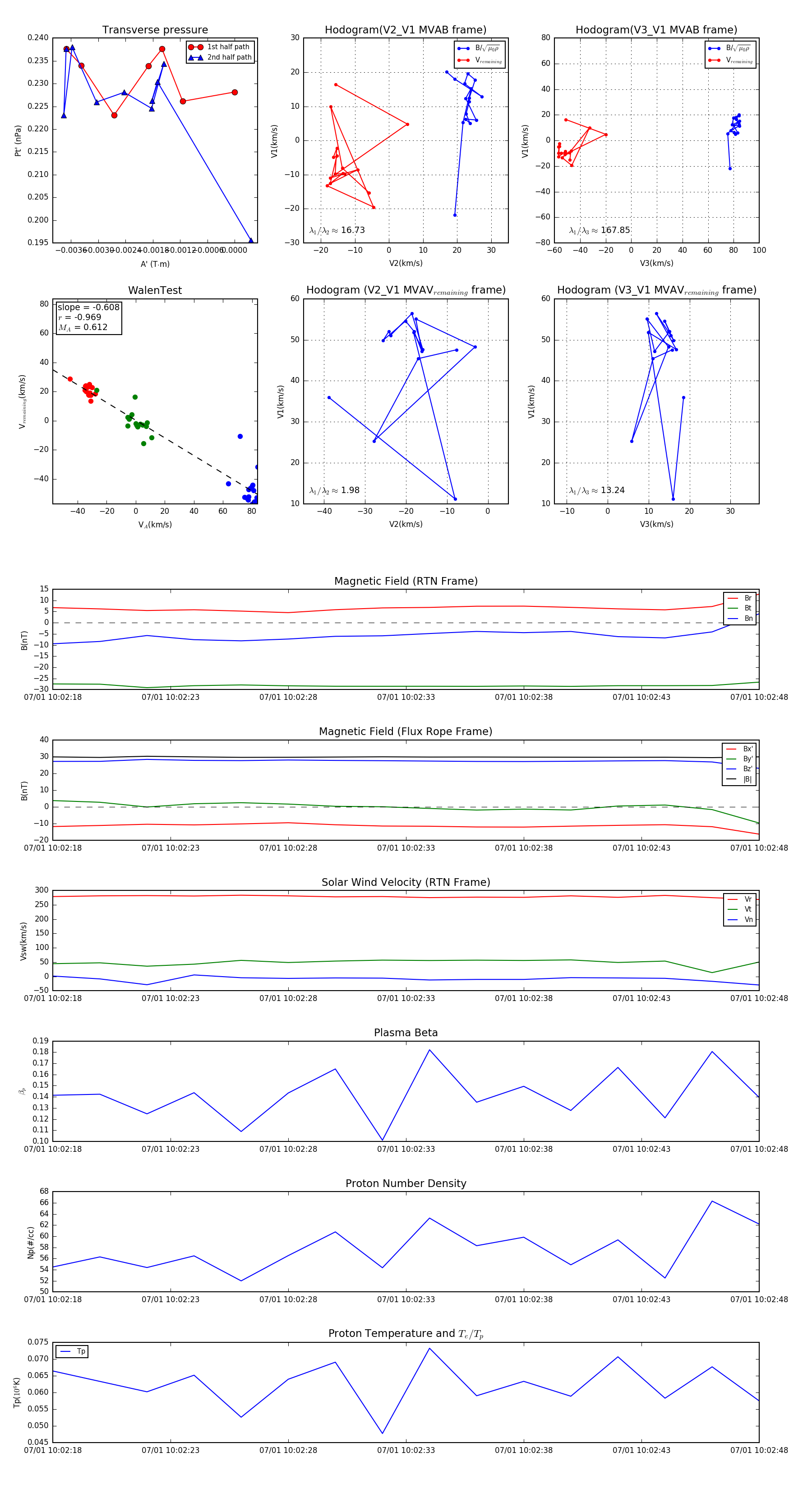
Flux Rope in 2023

Flux Rope Event 2023-07-01 10:02:18 ~ 2023-07-01 10:02:48 (31 seconds)


plot