HOME   LIST
‹–   –›

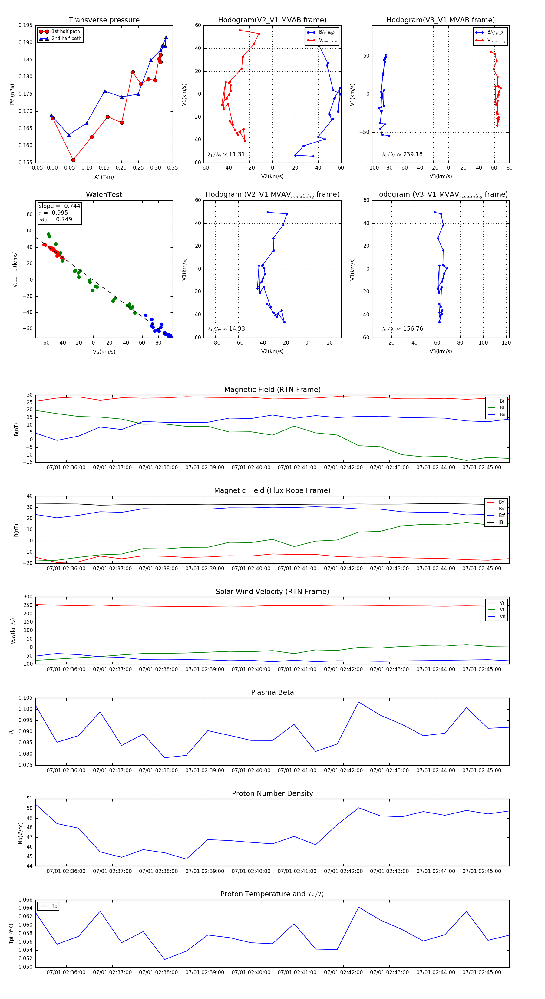
Flux Rope in 2023

Flux Rope Event 2023-07-01 02:35:20 ~ 2023-07-01 02:45:36 (617 seconds)


plot