HOME   LIST
‹–   –›

Flux Rope in 2023

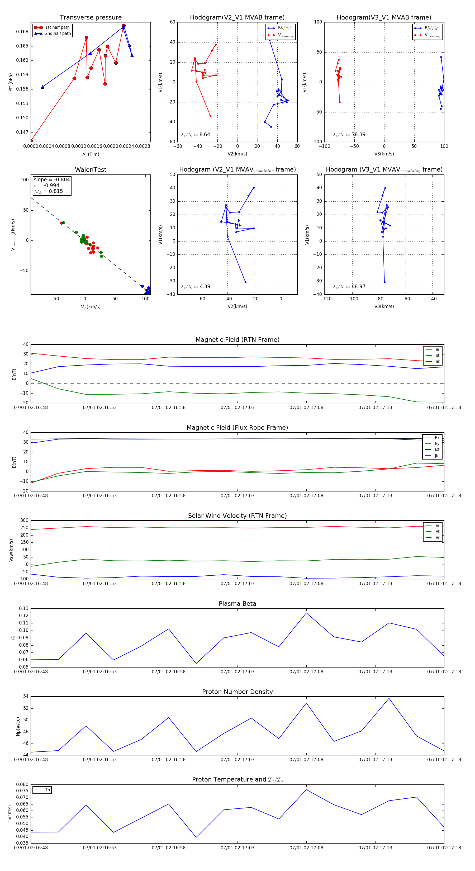
Flux Rope Event 2023-07-01 02:16:48 ~ 2023-07-01 02:17:18 (31 seconds)


plot