HOME   LIST
‹–   –›

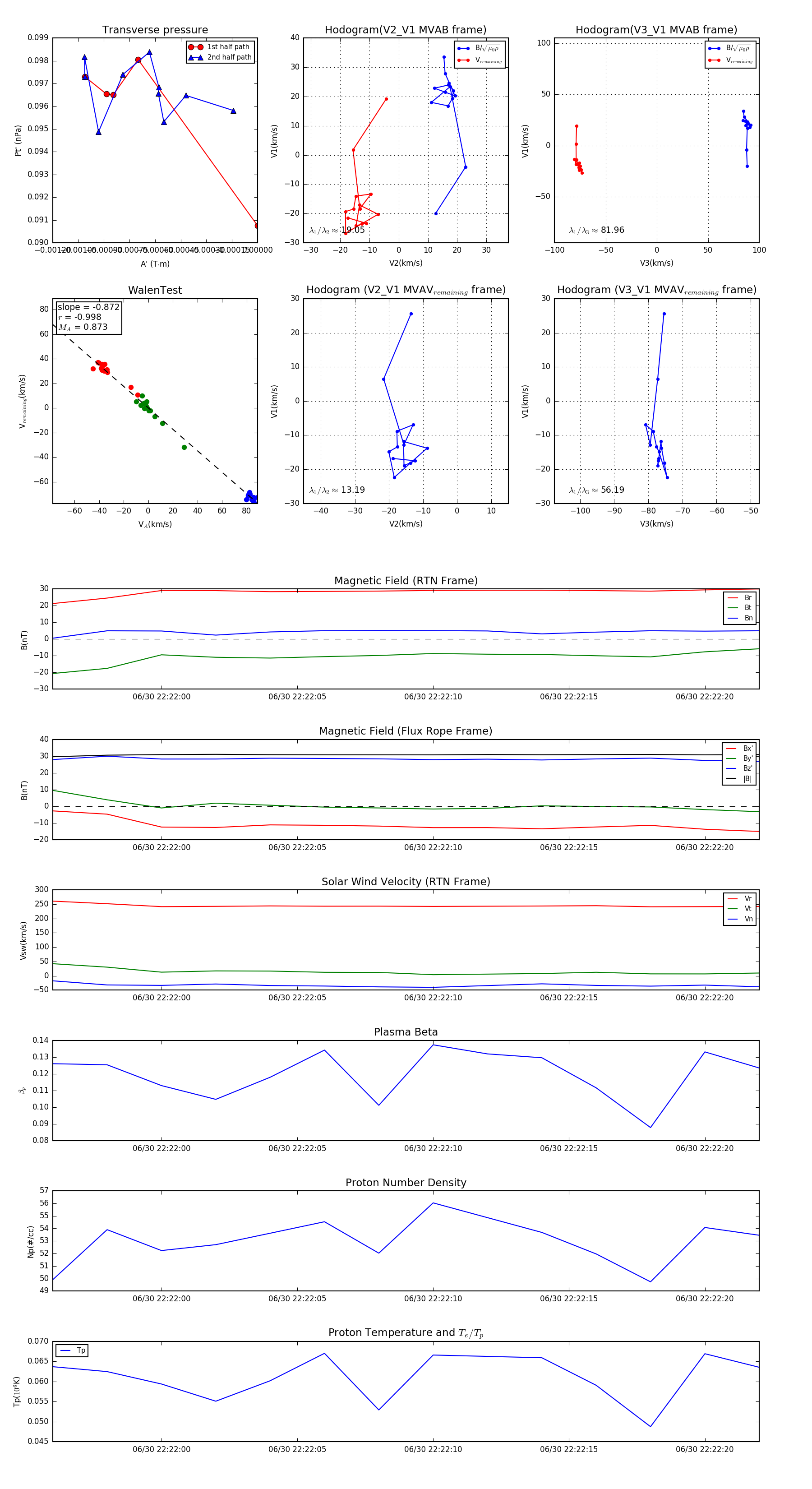
Flux Rope in 2023

Flux Rope Event 2023-06-30 22:21:56 ~ 2023-06-30 22:22:22 (27 seconds)


plot