HOME   LIST
‹–   –›

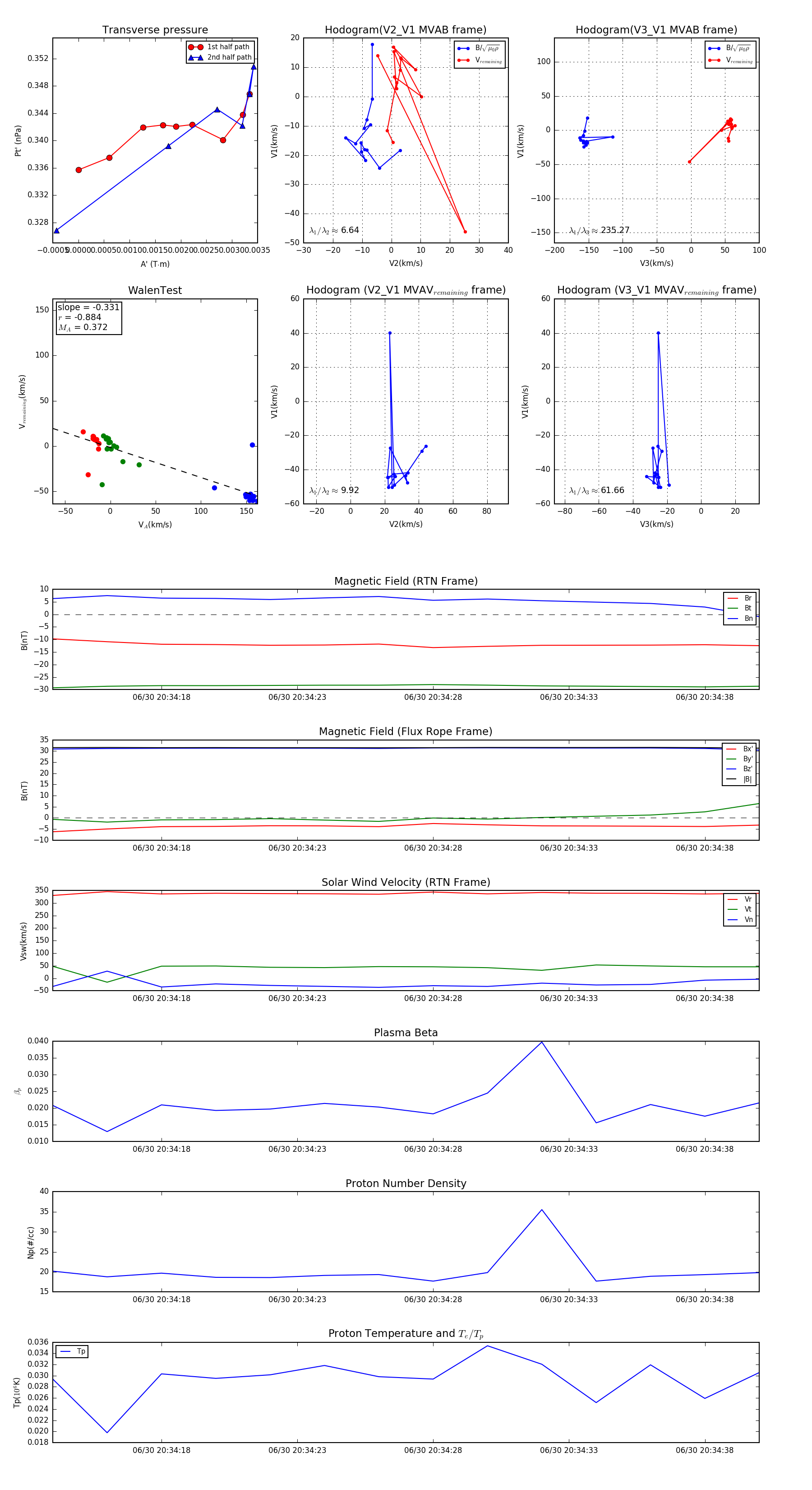
Flux Rope in 2023

Flux Rope Event 2023-06-30 20:34:14 ~ 2023-06-30 20:34:40 (27 seconds)


plot