HOME   LIST
‹–   –›

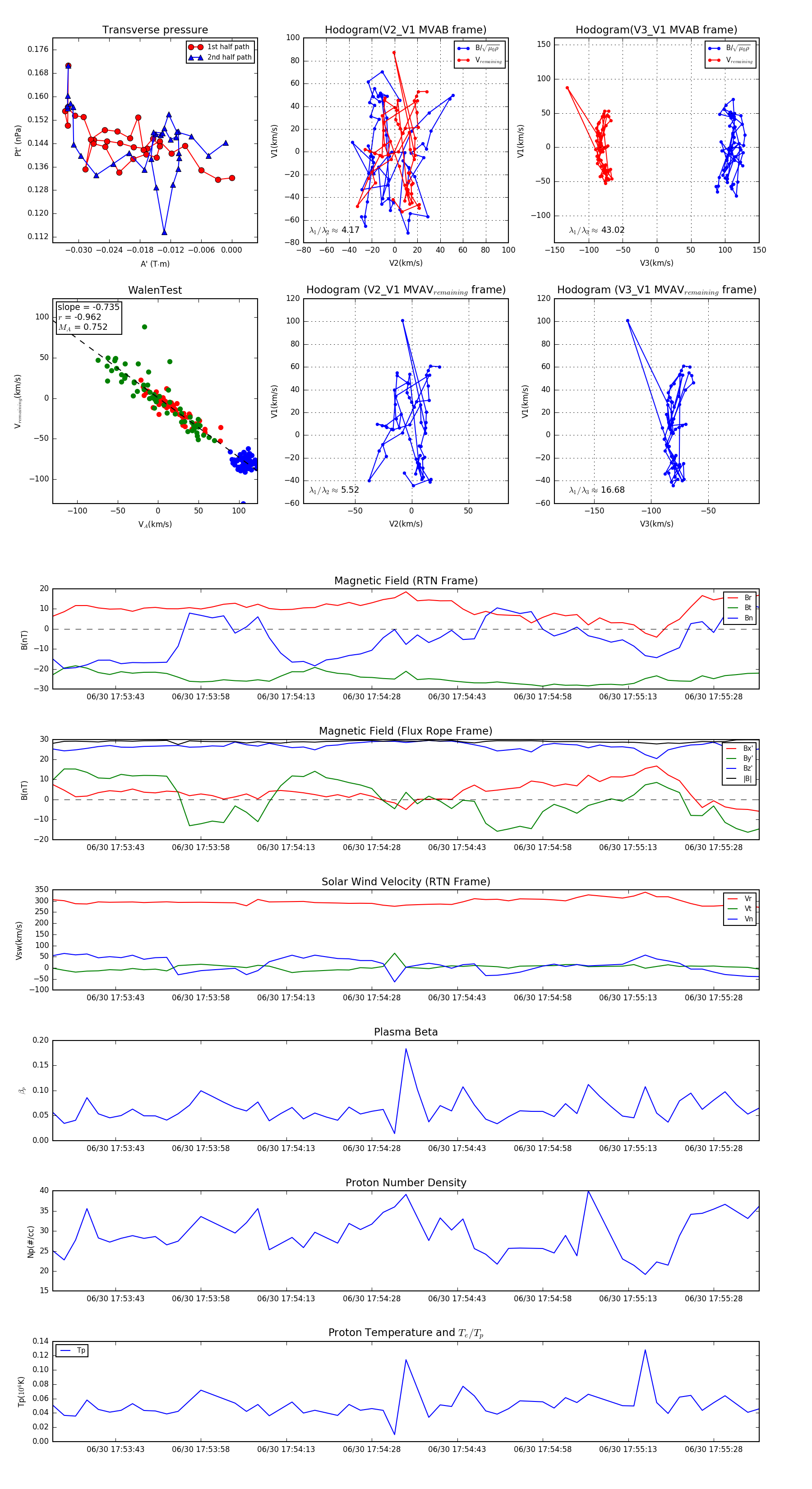
Flux Rope in 2023

Flux Rope Event 2023-06-30 17:53:32 ~ 2023-06-30 17:55:36 (125 seconds)


plot