HOME   LIST
‹–   –›

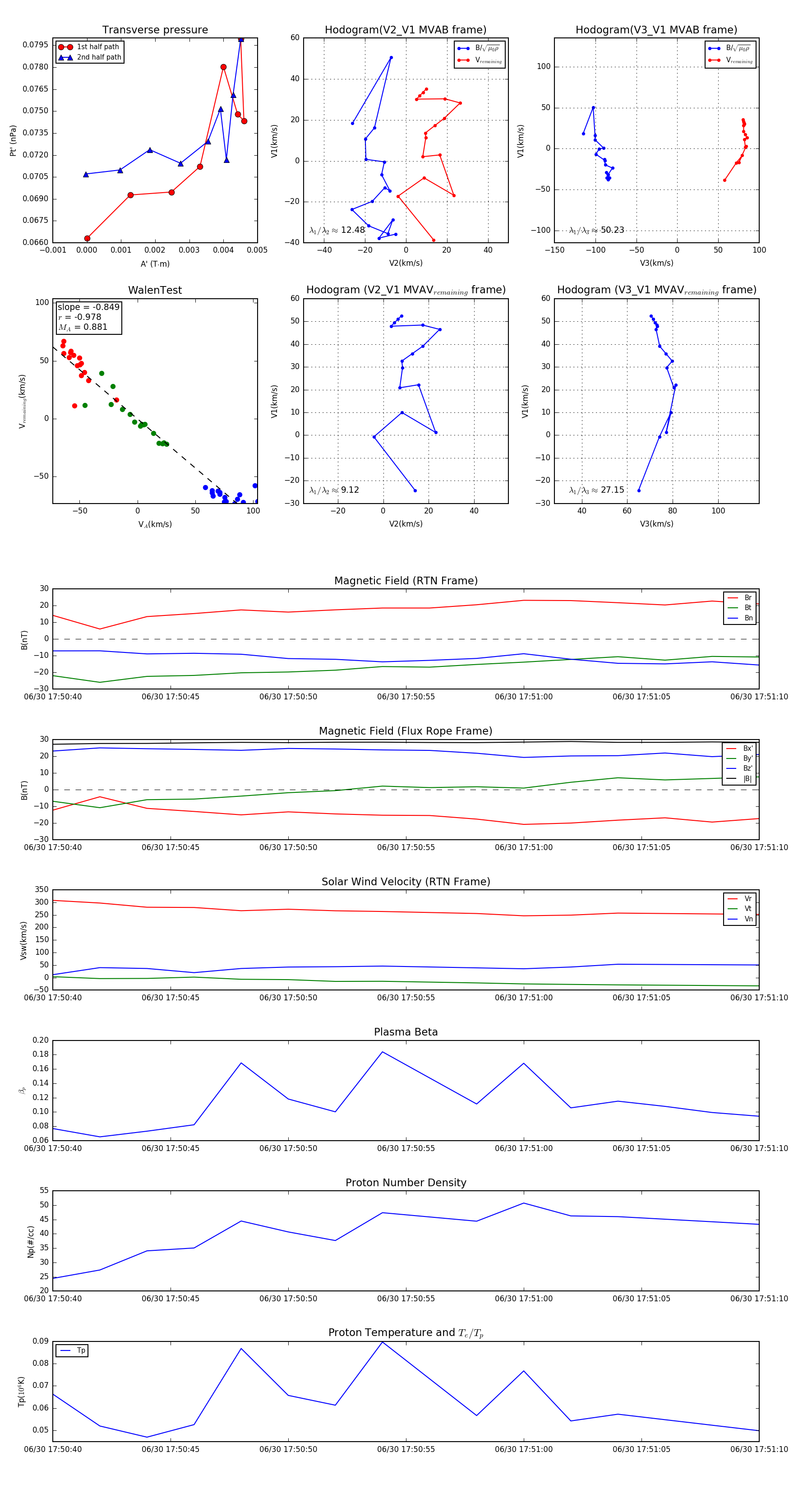
Flux Rope in 2023

Flux Rope Event 2023-06-30 17:50:40 ~ 2023-06-30 17:51:10 (31 seconds)


plot