HOME   LIST
‹–   –›

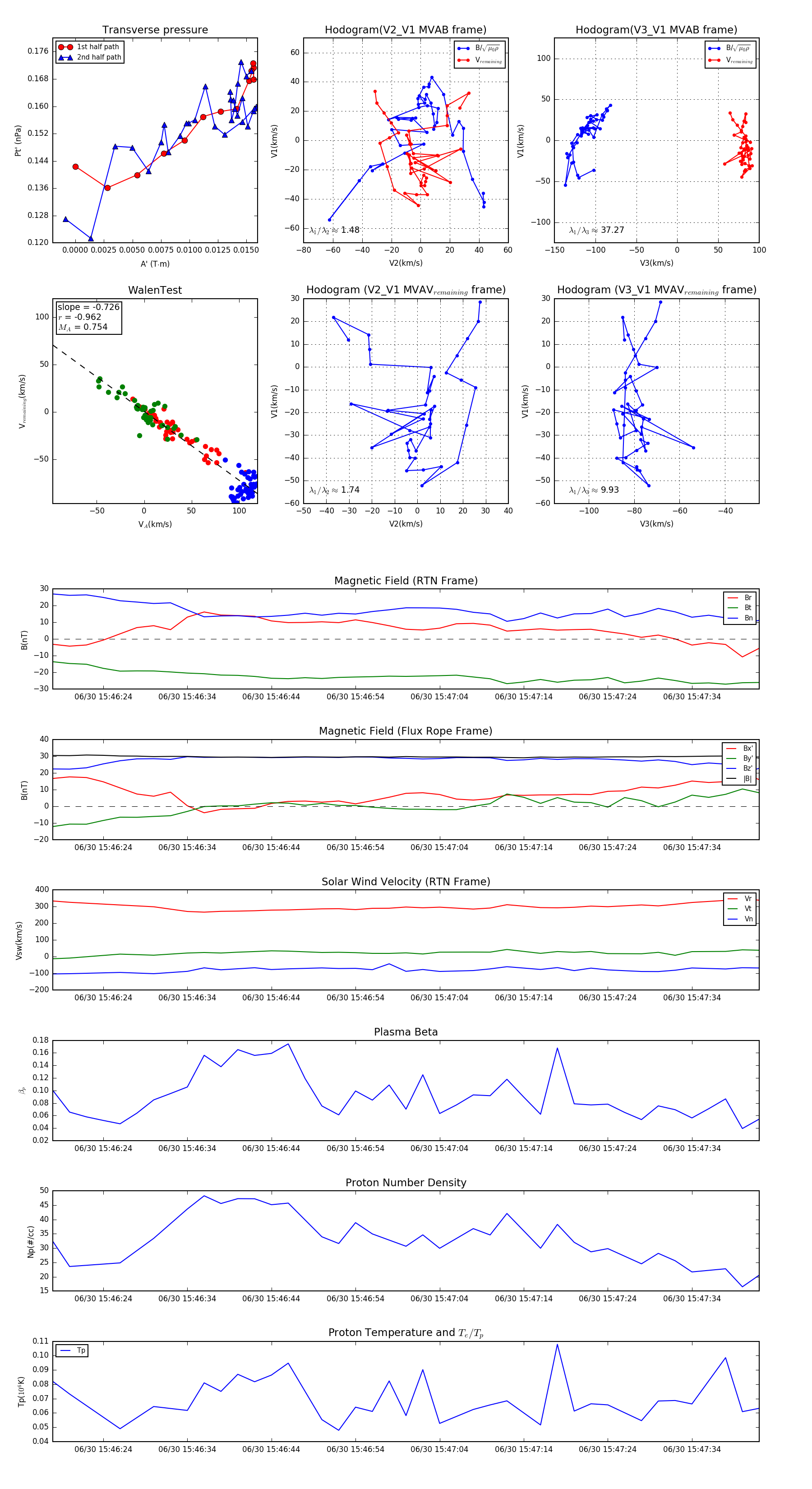
Flux Rope in 2023

Flux Rope Event 2023-06-30 15:46:18 ~ 2023-06-30 15:47:42 (85 seconds)


plot